充电器芯片阿里巴巴店铺 开关电源芯片关注向日葵视频下载安卓网站进入下载官网 向日葵视频官方网站下载收藏向日葵视频下载安卓网站进入下载官网 欢迎进入电源芯片/驱动芯片、MOS、IGBT、二三极管、桥堆等电子元器件代理商--向日葵视频下载安卓网站进入下载官网电子官网
高级搜索

搜索一

搜索二

充电管理IC方案

推荐产品

联系向日葵视频下载安卓网站进入下载官网

开关电源芯片
深圳市向日葵视频下载安卓网站进入下载官网电子科技有限公司

电话:0755-23087599

手机:13808858392

邮箱:dunianhua@leweitech.com

地址:深圳市宝安区西乡鹤洲恒丰工业城B11栋5楼东

prevnext

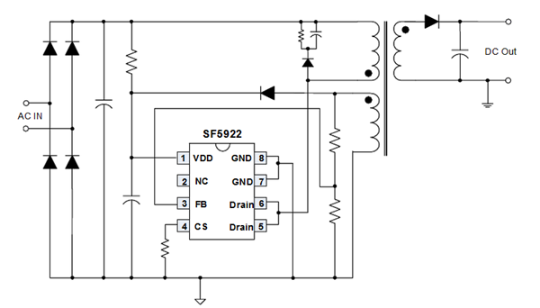
SF5922_电源/充电器IC SF5922

所属分类:SF/赛威芯片
品牌:SF赛威
型号:SF5922
封装:SOP-8
功率:6W
电流:
订购热线:0755-23087599
    SF5922产品描述:
    SF5922是高精度原边反馈控制(PDR)的恒压恒流(CV/CC)功率开关,该系列内置功率MOS管,非常适合于小功率充电器、适配器、和LED照明场合该系列采用专利的"NC-CAP/PSR"控制,无需外部补尝或滤波电容,即可实现小于±5%的恒压恒流精度,同时该系列采用专利的“多模式PSR”控制,提高了可靠性和效率,该系列还集成了专利的线损电太补尝技术,实现高精度恒压控制,SF5922能够容易通过手机充电器泰尔认证。
   SF5922提供SOP8封装
 
   SF5922产品特点:
   1、内置功率MOSFET
   2、专利的"NC-CAP/PSR"控制技术
   3、“多模式PSR”控制提高可靠性和效率
   4、容易通过手机充电器泰尔认证(SF5922)
   5、小于±5%恒压恒流高精度
   6、原边反馈(PSR)控制,无需光耦和TL431
   7、内置专利的线损电压补偿
   8、内置650V功率MOSFET
   9、自动补偿输入电压、电感感量变化,实现高精度
   10、内置软启动,超低启动电流,管脚 浮空保护
   11、输出过压保护
   12、逐周期电流限制,内置前沿消隐
   13、VDD欠压保护(UVLO),过压保护及钳位

典型应用




 
产品中心 关于向日葵视频下载安卓网站进入下载官网 联系向日葵视频下载安卓网站进入下载官网
网站地图