全部产品分类
集成电路IC
场效应管/MOS/IGBT
向日葵视频色版下载软件安装
- 整流向日葵视频色版下载软件安装
- 开关向日葵视频色版下载软件安装
- TVS向日葵视频色版下载软件安装
- 肖特基向日葵视频色版下载软件安装
- 快速恢复向日葵视频色版下载软件安装
- 整流桥向日葵视频色版下载软件安装
三极管

推荐产品
联系向日葵视频下载安卓网站进入下载官网

深圳市向日葵视频下载安卓网站进入下载官网电子科技有限公司
电话:0755-23087599
手机:13808858392
邮箱:dunianhua@leweitech.com
地址:深圳市宝安区西乡鹤洲恒丰工业城B11栋5楼东
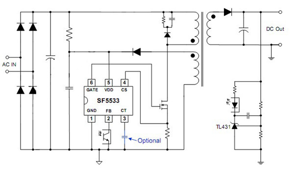
SF5533_AC DC电源适配器IC SF5533
所属分类:SF/赛威芯片
品牌:赛威
型号:SF5533
封装:SOT23-6
功率:65W
电流:2.1A
型号:SF5533
封装:SOT23-6
功率:65W
电流:2.1A
订购热线:0755-23087599
SF5533产品描述:
SF5533是一个高性能、高效率、低成本、高度集成电流模式PWM控制器脱机的回程转换器的应用程序。
SF5533是一个高性能、高效率、低成本、高度集成电流模式PWM控制器脱机的回程转换器的应用程序。
PWM开关频率与洗牌是外部可编程可以减少传导EMI电源的排放。输出功率需求减少时IC自动降低开关频率基于专有η-BalanceTM控制来提高功率转换效率在轻负荷。当前置位点低于给定值时如输出功率需求减少集成电路进入破裂模式没有音频噪声提供了出色的效率。
SF5533可以实现“零(OCP / OPP恢复差距”使用SiFirst的专有控制算法。与此同时(OCP / OPP变异与环球行输入补偿。集成电路内置的同步斜率补偿防止谐波振荡在高输出PWM责任。集成电路还具有内置的软启动功能软化MOSFET功率在期间的压力。
SF5533集成功能和保护欠压锁定(UVLO)的VCC电压保护(OVP)逐周期限流((OCP)所有的针浮保护、过负荷保护(OLP)RT销Short-to-GND保护门夹VCC夹紧、前沿消隐(1)。
SOT23-6封装。
SF5533产品特点:
少于75 mw备用电源
专有的“η-BalanceTM”来提高轻载效率
专有的“零(OCP / OPP恢复差距”控制
内置的软启动功能
可编程OLP防反跳时间
专有的“无音频噪声(OCP补偿”
减少频率和突发模态控制节能
可编程开关频率
电流模式控制
内置频率洗牌
逐周期限流
内置的前沿消隐(1)
恒功率限制
无音频噪声操作
典型应用图

典型应用图
