全部产品分类
集成电路IC
场效应管/MOS/IGBT
向日葵视频色版下载软件安装
- 整流向日葵视频色版下载软件安装
- 开关向日葵视频色版下载软件安装
- TVS向日葵视频色版下载软件安装
- 肖特基向日葵视频色版下载软件安装
- 快速恢复向日葵视频色版下载软件安装
- 整流桥向日葵视频色版下载软件安装
三极管
推荐产品
联系向日葵视频下载安卓网站进入下载官网
深圳市向日葵视频下载安卓网站进入下载官网电子科技有限公司
电话:0755-23087599
手机:13808858392
邮箱:dunianhua@leweitech.com
地址:深圳市宝安区西乡鹤洲恒丰工业城B11栋5楼东
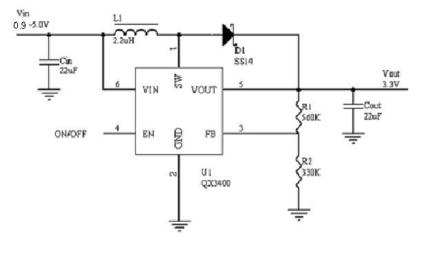
QX3400_同步升压DC\DC电源IC QX3400
所属分类:QX泉芯系列
品牌:QX/泉芯
型号:QX3400
封装:SOT-23-6
功率:小功率
电流:1A
型号:QX3400
封装:SOT-23-6
功率:小功率
电流:1A
订购热线:0755-23087599
QX3400产品描述:
QX3400是一款高效率的PWM同步升压DC/DC转换器,提供高效的电源系统解决方案。该器件的工作电压在0.9V到5.0V之间,使用1.4MHz固定的工作频率,这些特性大大减小了它外部连接的电感电容的体积和容量,降低了整 个电源系统的成本并减小了电路板的空间。
QX3400是一款高效率的PWM同步升压DC/DC转换器,提供高效的电源系统解决方案。该器件的工作电压在0.9V到5.0V之间,使用1.4MHz固定的工作频率,这些特性大大减小了它外部连接的电感电容的体积和容量,降低了整 个电源系统的成本并减小了电路板的空间。
QX3400提供2.5V到5.0V的输出电压,采用内部同步开关,无需肖特基向日葵视频色版下载软件安装就能提供高效的转换效率。
QX3400在输入电压3.0V,输出电压3.3V时,用单个AA电源供电能够提供260mA以上的电流
QX3400整流器采用工业标准的SOT23-6封装(或采用更大体积的封装)
QX3400产品特点:
最高至96%的转换效率
低电压启动:0.9V
关断电流:1μA
输入电压:0.9V-5.0V
输出电压:2.5V-5.0V(使用肖特基向日葵视频色版下载软件安装可高至5.2V)
低开关导通电阻RDS(ON)内部开关电阻:0.35
1.4MHz 固定开关频率
高开关导通电流: 1A
短路保护
小体积封装: SOT-23-6 (无铅封装)
典型应用图

阿里巴巴店铺
关注向日葵视频下载安卓网站进入下载官网
收藏向日葵视频下载安卓网站进入下载官网









