全部产品分类
集成电路IC
场效应管/MOS/IGBT
向日葵视频色版下载软件安装
- 整流向日葵视频色版下载软件安装
- 开关向日葵视频色版下载软件安装
- TVS向日葵视频色版下载软件安装
- 肖特基向日葵视频色版下载软件安装
- 快速恢复向日葵视频色版下载软件安装
- 整流桥向日葵视频色版下载软件安装
三极管
推荐产品
联系向日葵视频下载安卓网站进入下载官网
深圳市向日葵视频下载安卓网站进入下载官网电子科技有限公司
电话:0755-23087599
手机:13808858392
邮箱:dunianhua@leweitech.com
地址:深圳市宝安区西乡鹤洲恒丰工业城B11栋5楼东
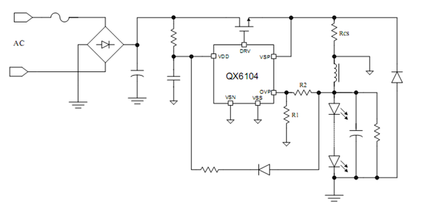
QX6104产品描述:
QX6104 是一款高精度降压型大功率LED恒流驱动芯片。适用于交流 85V到265V全范围输入电压的大功率 LED恒流驱动电源。
QX6104 是一款高精度降压型大功率LED恒流驱动芯片。适用于交流 85V到265V全范围输入电压的大功率 LED恒流驱动电源。
专利的高端电流检测、固定频率、电流模 PWM 控制方式,具有优异的线性调整率和负载调整率。芯片典型工作频率约65KHz。
芯片采用的特有恒流控制方式,使得LED输出电流精度达到±3%以内。
芯片内部集成的抖频功能可降低EMI成本。内置环路补偿与斜坡补偿,无需外部补偿,应用设计简单。
QX6104具有多重保护功能,包括DRV驱动 MOS 栅极电压钳位、LED开路/短路保护,逐周期限流保护,输入供电欠压/过压保护及电源嵌位等功能
QX6104产品特点:
高端 MOS 驱动
输出电流:可达 2A
LED均值电流控制:恒流效果
LED输出电流精度:±3%
高效率:最高可达93%以上
固定工作频率,电流模 PWM
抖频功能
内置环路补偿、斜坡补偿
LED开路/短路保护
芯片供电欠压/过压保护
功率管栅极电压嵌位:17V
典型应用图

典型应用图

阿里巴巴店铺
关注向日葵视频下载安卓网站进入下载官网
收藏向日葵视频下载安卓网站进入下载官网









