全部产品分类
集成电路IC
场效应管/MOS/IGBT
向日葵视频色版下载软件安装
- 整流向日葵视频色版下载软件安装
- 开关向日葵视频色版下载软件安装
- TVS向日葵视频色版下载软件安装
- 肖特基向日葵视频色版下载软件安装
- 快速恢复向日葵视频色版下载软件安装
- 整流桥向日葵视频色版下载软件安装
三极管
推荐产品
联系向日葵视频下载安卓网站进入下载官网
深圳市向日葵视频下载安卓网站进入下载官网电子科技有限公司
电话:0755-23087599
手机:13808858392
邮箱:dunianhua@leweitech.com
地址:深圳市宝安区西乡鹤洲恒丰工业城B11栋5楼东
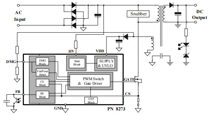
PN8273 120W电流控制器芯片带高压启动模块
所属分类:Chipown/芯朋微
品牌:芯朋微
型号:PN8273SS-P1
封装:SOP7
功率:120W
电流:
型号:PN8273SS-P1
封装:SOP7
功率:120W
电流:
订购热线:0755-23087599
PN8273芯片内部集成了电流模式控制器和高压启动模块还提供了极为全面和性能优异的智能化保护功能,包括输出过压保护、外部OTP保护、周期式过流保护、过载保护、软启动功能。专用于高性能、外围元器件精简的交直流转换开关电源。
该芯片通过PWM、PFM、Burst-mode的三种模式混合调制技术和特殊器件低功耗结构技术实现了超低的待机功耗、全电压范围下的最佳效率。频率调制技术和SoftDriver技术充分保证系统的良好EMI表现。
PN8273芯片特性
■ 内置高压启动电路
■ PWM、PFM、Burst-mode混合模式提高效率
■ 空载待机功耗< 50 mW @230VAC
■ 改善EMI的频率调制技术
■ 供电电压8~40V,适合宽输出电压应用
■ 线电压补偿外部可调
■ 优异全面的保护功能:过温保护 (OTP)、输出过压保护、逐周期过流保护 (OCP)、输出开/短路保护、 DMG电阻短路保护、次级整流管短路保护、过负载保护(OLP)。
封装/管脚定义

| 管脚名 | 管脚标号 | 管脚功能描述 |
| DMG | 1 | 去磁引脚, 通过电阻分压采样输出电压和输入电压,实现输出过压保护、输入线补偿功能 |
| FB | 2 | 反馈输入引脚 |
| CS | 3 | 电流检测输入引脚 |
| GND | 4 | 地 |
| GATE | 5 | 输出,用于驱动MOSFET |
| VDD | 6 | 工作电压输入引脚 |
| HV | 7 | 高压启动引脚, 通过向日葵视频色版下载软件安装连接到母线输入,实现高压启动 |
典型电路应用图

应用领域
■ 待机电源
■ 开放式开关电源
■ 适配器
PN8273SS-P1芯片是带高压启动模块交直流转换芯片采用SOP7封装,输入电压90-265 VAC,应用功率120W,供电电压8~40V,适合宽输出电压应用,空载待机功耗< 50 mW @230VAC,典型应用于待机电源、开放式开关电源、 适配器等领域,更多PN8273 120W电流控制器芯片产品手册、电气特性等方案资料请向向日葵视频下载安卓网站进入下载官网电子申请。>>
阿里巴巴店铺
关注向日葵视频下载安卓网站进入下载官网
收藏向日葵视频下载安卓网站进入下载官网









