全部产品分类
集成电路IC
场效应管/MOS/IGBT
向日葵视频色版下载软件安装
- 整流向日葵视频色版下载软件安装
- 开关向日葵视频色版下载软件安装
- TVS向日葵视频色版下载软件安装
- 肖特基向日葵视频色版下载软件安装
- 快速恢复向日葵视频色版下载软件安装
- 整流桥向日葵视频色版下载软件安装
三极管
推荐产品
联系向日葵视频下载安卓网站进入下载官网
深圳市向日葵视频下载安卓网站进入下载官网电子科技有限公司
电话:0755-23087599
手机:13808858392
邮箱:dunianhua@leweitech.com
地址:深圳市宝安区西乡鹤洲恒丰工业城B11栋5楼东
PN8218 100W低成本反激控制芯片可代换RT7755
所属分类:Chipown/芯朋微
品牌:Chipown/芯朋微
型号:PN8218TC-A1
封装:SOT23-6L
功率:100W
电流:
型号:PN8218TC-A1
封装:SOT23-6L
功率:100W
电流:
订购热线:0755-23087599
PN8218是一款高性能峰值电流模式反激控制芯片,采用SOT23-6L封装,具有低待机功耗、高转换效率、耐压高以及极具成本效益等特点,适用于USB PD手机充电器、AC-DC电源适配器、开放式开关电源等应用场合。
PN82 18通过CCM、QR-PWM、 QR-PFM、 轻载降频等多种模式混合调制技术,实现了低待机功耗和全电压范围下的最佳效率。供电电压7-63V特别适合于宽输出的USB PD手机快充应用,基于此应用场景,芯片还提供了自适应环路增益,自适应频率抖动,自适应过流点和多档的输出过压保护。此外,芯片还内置了软起动功能、线电压补偿功能以及斜坡补偿功能。
PN82 18提供了全面的保护功能,包括逐周期的过流保护,VDD过压保护、VDD欠压锁存、输入欠压保护、输出过压和欠压保护,输出过载保护,输出短路保护,输出向日葵视频色版下载软件安装短路保护,以及片上和片外的过温保护。
PN8218芯片特性
■ 内置软启动以降低启动时应力水平
■ 频率抖动以提升EMI性能
■ 供电电压7-63V适合宽输出电压应用低压CCM模式、高压QR模式,提高系统平均效率和轻载效率
■ 轻载至空载功率段,采取降频的工作模式优化轻载纹波和待机功耗
■ 在不同启机电阻电容配置下,故障重启时间均控制在1~3S,且可以实现次边发现故障重启原边的功能
■ 内部集成斜率补偿,以避免次谐波震荡,环路更稳定
■ 全面的保护功能:VDD欠压、过压保护、启机输出过压保护、正常工作输出过压保护、输出欠压保护、输入欠压保护、逐周期的过流保护、自适应输出过载保护、输出短路保护、输出向日葵视频色版下载软件安装短路保护、芯片内部过温保护、环温过温保护。
封装/订购信息

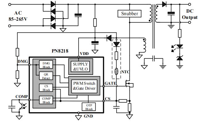
典型应用示意图

| 管脚名 | 管脚标号 | 管脚功能描述 |
| VDD | 1 | 芯片供电管脚 |
| GND | 2 | 芯片地 |
| GATE | 3 | 芯片驱动输出管脚,用于驱动外部功率管 |
| CS | 4 | 逐周期电流检测管脚,并且复用于芯片外置过温保护检测 |
| COMP | 5 | 反馈输入管脚,实现输出电压闭环调节 |
| DMG | 6 | 退磁检测管脚,用于实现谷底检测、输入电压检测以及输出电压检测 |
应用领域
■ USB PD充电器
■ 电源适配器
■ 开放式电源
PN8218TC-A1低成本反激控制芯片在隔离反激拓扑典型应用中,输入电压范围85~264Vac,输出电压5~11V,输出最大功率44W。广泛应用于USB PD充电器、电源适配器、开放式电源等领域,引脚和功能与立锜RT7755基本一致,可兼容代换RT7755,更多PN8218TC-A1产品手册及应用资料请向芯朋微代理商向日葵视频下载安卓网站进入下载官网电子申请。>>
阿里巴巴店铺
关注向日葵视频下载安卓网站进入下载官网
收藏向日葵视频下载安卓网站进入下载官网









