全部产品分类
集成电路IC
场效应管/MOS/IGBT
向日葵视频色版下载软件安装
- 整流向日葵视频色版下载软件安装
- 开关向日葵视频色版下载软件安装
- TVS向日葵视频色版下载软件安装
- 肖特基向日葵视频色版下载软件安装
- 快速恢复向日葵视频色版下载软件安装
- 整流桥向日葵视频色版下载软件安装
三极管

推荐产品
联系向日葵视频下载安卓网站进入下载官网

深圳市向日葵视频下载安卓网站进入下载官网电子科技有限公司
电话:0755-23087599
手机:13808858392
邮箱:dunianhua@leweitech.com
地址:深圳市宝安区西乡鹤洲恒丰工业城B11栋5楼东
SF6773产品描述:
SF6773是一个高性能、高度集成QR(准谐振模式)和一次侧的监管(PSR)电源开关离线小功率转换器的应用程序。
SF6773是一个高性能、高度集成QR(准谐振模式)和一次侧的监管(PSR)电源开关离线小功率转换器的应用程序。
SF6773专有super-QR / PSRTM控制效率高、低电磁干扰可确保系统满足EPS 6级能量标准。集成电路也有内置电缆补偿功能实现优秀的简历性能下降。
SF6773使用多模式控制来提高效率和可靠性并降低音频噪声能量@轻载荷。SF6773还集成了“马克斯的功能。频率夹紧@输出短路”限制功率MOSFET Vds峰值输出短路发生时。
SF6773集成功能和保护的FB短保护欠压锁定(UVLO)VDD过压保护(VDD OVP)、输出过压保护(OVP输出)软启动逐周期限流((OCP)针浮保护提供SOP7封装。
SF6773产品特点:
满足EPS 6级
内置650 v电力MOSFET
专有super-QR / PSRTM(准谐振和主面监管)控制效率高和低EMI
专用电缆下降补偿
频率限制功率MOSFET的夹紧Vds飙升@输出短路
少于70 mw备用电源
CC和简历精度±5%
多模控制
逐周期限流
前沿消隐(1)
软启动
VDD欠压锁定(UVLO)
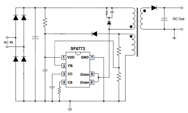
典型应用图
yle="width: 600px; height: 360px;" />
典型应用图
