充电器芯片阿里巴巴店铺 开关电源芯片关注向日葵视频下载安卓网站进入下载官网 向日葵视频官方网站下载收藏向日葵视频下载安卓网站进入下载官网 欢迎进入电源芯片/驱动芯片、MOS、IGBT、二三极管、桥堆等电子元器件代理商--向日葵视频下载安卓网站进入下载官网电子官网
高级搜索

搜索一

搜索二

充电管理IC方案

推荐产品

联系向日葵视频下载安卓网站进入下载官网

开关电源芯片
深圳市向日葵视频下载安卓网站进入下载官网电子科技有限公司

电话:0755-23087599

手机:13808858392

邮箱:dunianhua@leweitech.com

地址:深圳市宝安区西乡鹤洲恒丰工业城B11栋5楼东

prevnext

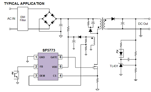
SF5773_电源/适配器IC SF5773

所属分类:SF/赛威芯片
品牌:SF赛威
型号:SF5773
封装:SOT23-6
功率:40w
电流:
订购热线:0755-23087599
SF5773产品描述:
SF5773是第二代准谐振(QR)PWM控制器。SF5773适用于中小功率场合,SF5773可以实现100mW超低待机功耗。采用专利的“QR-II TM”技术克服了传统准谐振系统效率,EMI,异音等缺陷,真正发挥了QR的技术潜力,能够满足六级能效的要求。
比如:VDD欠压保护(UVLO),VDD过压保护,软启动,逐周期过流保护,可编程输出过压保护,管脚浮空保护,GATE输出电压钳位保护,VDD电压钳位保护等等
 
SF5773产品特点:
专利的“QR-II TM”第二代准谐振技术克服传统准谐振系统效率,EMI和异音方面的缺陷:“Digital Anti-jitter”技术消除谷底切换异音,Digital Frequency Foldback”提高全负载效率,Digital Frequency Jittering”改善EMI
满足六级能效要求
小于100mW超低待机功耗
内置软件启动,管脚浮空保护
超低启动电流
输出过压保护电压可外部编程
逐周期电流限制,内置前沿消隐
内置高低压过流补偿实现全电压平坦OCP曲线
VDD欠压保护(UVLO),过压保护及钳位

典型应用图






 
产品中心 关于向日葵视频下载安卓网站进入下载官网 联系向日葵视频下载安卓网站进入下载官网
网站地图