全部产品分类
集成电路IC
场效应管/MOS/IGBT
向日葵视频色版下载软件安装
- 整流向日葵视频色版下载软件安装
- 开关向日葵视频色版下载软件安装
- TVS向日葵视频色版下载软件安装
- 肖特基向日葵视频色版下载软件安装
- 快速恢复向日葵视频色版下载软件安装
- 整流桥向日葵视频色版下载软件安装
三极管

推荐产品
联系向日葵视频下载安卓网站进入下载官网

深圳市向日葵视频下载安卓网站进入下载官网电子科技有限公司
电话:0755-23087599
手机:13808858392
邮箱:dunianhua@leweitech.com
地址:深圳市宝安区西乡鹤洲恒丰工业城B11栋5楼东
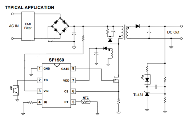
SF1560产品描述:
SF1560是一个中等功率的高性能绿色PWM控制器系列。适用于40W到100W功率场合。该系列芯片频率可外部编程,带来系统设计的灵活性。
SF1560具有外部可编程的过温度保护(OTP)。SF1560内置拔插头锁存保护(latch plugoff)。该系列在参数一致性和可靠性方面做了精心的优化。
该系列集成了诸多保护功能,比如:VDD欠压保护(UVLO),VDD过压保护,软启动,逐周期过流保护,管脚浮空保护,GATE输出电压钳位保护,VDD电压钳位保护,等等。SF1560提供SOP8封装。
SF1560产品特点:
内置4ms软启动
管脚浮空保护
系统外部可编程过温度保护(OTP)
内置拔插头锁存保护(latch plugoff) (SF1560)
超低启动电流
内置频率抖动改善EMI
内置Brownout保护(SF1560B/SF1565B)
专利的降频技术和打嗝模式控制大大提高轻载效率
内置同步斜率补偿
逐周期电流限制
内置高低压过功率补偿实现全电压平坦OCP曲线
内置前沿消隐(Leading edge blanking)
VDD欠压保护(UVLO)
VDD过压保护及钳位
典型应用图
yle="width: 600px; height: 377px;" />
典型应用图
