充电器芯片阿里巴巴店铺 开关电源芯片关注向日葵视频下载安卓网站进入下载官网 向日葵视频官方网站下载收藏向日葵视频下载安卓网站进入下载官网 欢迎进入电源芯片/驱动芯片、MOS、IGBT、二三极管、桥堆等电子元器件代理商--向日葵视频下载安卓网站进入下载官网电子官网
高级搜索

搜索一

搜索二

充电管理IC方案

推荐产品

联系向日葵视频下载安卓网站进入下载官网

开关电源芯片
深圳市向日葵视频下载安卓网站进入下载官网电子科技有限公司

电话:0755-23087599

手机:13808858392

邮箱:dunianhua@leweitech.com

地址:深圳市宝安区西乡鹤洲恒丰工业城B11栋5楼东

prevnext

SF5590_电源管理IC SF5590

所属分类:SF/赛威芯片
品牌:赛威
型号:SF5590
封装:SOP8
功率:150W
电流:
订购热线:0755-23087599
SF5590产品描述:
SF5590是一款高性能,高效率,高集成的电流模式PWM控制器,适用于大中型离线反激式转换器应用。PWM开关频率与洗牌固定为65KHz的,并修剪成窄幅波动。当输出功率要求降低,IC自动基于专有η - BalanceTM控制,以提高电源转换效率在轻负载减小开关频率。 SF5590还集成了专有的HV- MWTM技术,实现小于50mW的待机功耗。
SF5590可以实现“零OCP / OPP恢复峡”使用SiFirst专有的控制算法。 SF5590还内置了专有的“音频无噪音的OCP补偿” ,它可以实现恒功率限制,可以在重负载实现音频噪音运行时线路输入大约是90VAC 。
SF5590集成了欠压锁定( UVLO ) , VCC过电压保护(OVP )功能和保护,逐周期电流限制( OCP ) ,所有引脚浮保护,过负载保护( OLP ) ,软启动,栅极钳位, VCC钳位。
SF5590提供SOP8两种封装形式。
 
SF5590产品特点:
专有HV- MWTM实现了比50mW的待机功耗减
专有的“ η - BalanceTM ” ,以提高轻负载效率。
专有的“零OCP / OPP恢复间隙”控制
专有的“音频无噪音的OCP补偿”
电流模式控制
频率降低和节能突发模式控制
内置软启动功能
管脚浮保护
逐周期电流限制
内置前沿消隐( LEB )
恒定功率限制
内置频率抖动
内置的同步斜坡补偿

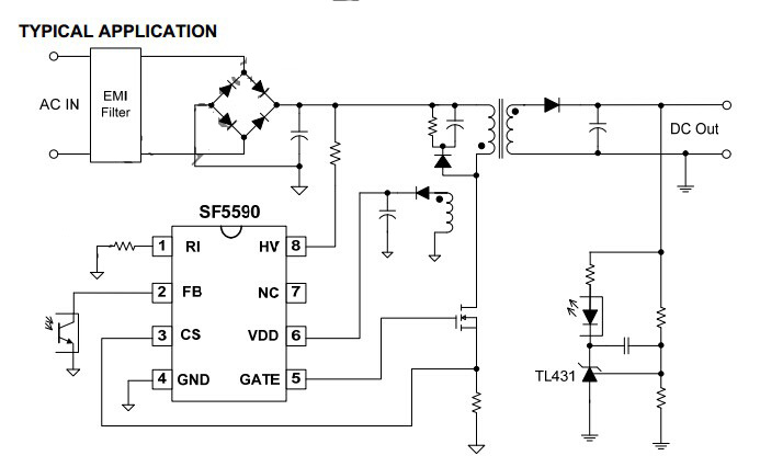
典型应用图




 
产品中心 关于向日葵视频下载安卓网站进入下载官网 联系向日葵视频下载安卓网站进入下载官网
网站地图