充电器芯片阿里巴巴店铺 开关电源芯片关注向日葵视频下载安卓网站进入下载官网 向日葵视频官方网站下载收藏向日葵视频下载安卓网站进入下载官网 欢迎进入电源芯片/驱动芯片、MOS、IGBT、二三极管、桥堆等电子元器件代理商--向日葵视频下载安卓网站进入下载官网电子官网
高级搜索

搜索一

搜索二

充电管理IC方案

推荐产品

联系向日葵视频下载安卓网站进入下载官网

开关电源芯片
深圳市向日葵视频下载安卓网站进入下载官网电子科技有限公司

电话:0755-23087599

手机:13808858392

邮箱:dunianhua@leweitech.com

地址:深圳市宝安区西乡鹤洲恒丰工业城B11栋5楼东

prevnext

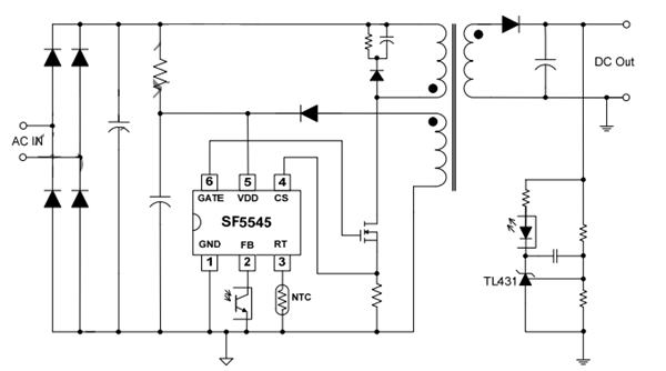
SF5545_AC/DC电源管理IC SF5545

所属分类:SF/赛威芯片
品牌:赛威
型号:SF5545
封装:SOT23-6
功率:50W
电流:
订购热线:0755-23087599
SF5545产品描述:
SF5545是一款高性能,高效率,低成本,高度集成的电流模式PWM控制器离线反激式转换器应用。PWM开关频率与混洗是外部可编程,这可以减少一个电源传导EMI发射。当输出功率要求降低,IC自动基于 专有η - BalanceTM控制,以提高电源转换效率在轻负载减小开关频率。当电流设定点降到低于给定值.外置MOS管,功率可以做得更高,自带抖频,EMI效果更好,专利温度折返,提高系统SOA。
SF5545可以实现“零OCP / OPP恢复峡”使用SiFirst专有的控制算法。 SF5545还内置了专有的“音频 无噪音的OCP补偿” ,它可以实现恒功率限制,可以在重负载实现音频niosese操作时,线路输入大约是 90VAC 。
SF5545集成了欠压锁定( UVLO ) , VCC过电压保护(OVP )功能和保护,逐周期电流限制( OCP ) ,所有引脚浮保护,过负载保护( OLP ) , RT引脚短路到接地保护,栅极钳位, VCC钳位,前沿消隐 ( LEB ) 。
SF5545采用SOT23 - 6 , DIP- 8封装。
 
SF5545产品特点:
内置OCP无损补偿实现高低压OCP平衡。
内置零OCP恢复防止低压满载启达失败。
优化软启动电路,有效控制MOS 电流应力。
内置“η-Balance”专利技术,提高平均效率。
优化降频曲线,减小开关损耗,提高小载效率。
优化驱动电路,改善EMI性能。
小于100mW超低待机功耗。
内置拔插头保护功能。
外置OTP保护,可实现系统精准OTP保护。

典型应用图



 
产品中心 关于向日葵视频下载安卓网站进入下载官网 联系向日葵视频下载安卓网站进入下载官网
网站地图