全部产品分类
集成电路IC
场效应管/MOS/IGBT
向日葵视频色版下载软件安装
- 整流向日葵视频色版下载软件安装
- 开关向日葵视频色版下载软件安装
- TVS向日葵视频色版下载软件安装
- 肖特基向日葵视频色版下载软件安装
- 快速恢复向日葵视频色版下载软件安装
- 整流桥向日葵视频色版下载软件安装
三极管
推荐产品
联系向日葵视频下载安卓网站进入下载官网
深圳市向日葵视频下载安卓网站进入下载官网电子科技有限公司
电话:0755-23087599
手机:13808858392
邮箱:dunianhua@leweitech.com
地址:深圳市宝安区西乡鹤洲恒丰工业城B11栋5楼东
CR6842 120W PWM控制电源IC
所属分类:CR/启臣微
品牌:CR启辰微
型号:CR6842
封装:SOP-8/DIP-8
功率:120W
电流:兼容OB2269/OB2268/LD7552/SG6842J/SG6841
型号:CR6842
封装:SOP-8/DIP-8
功率:120W
电流:兼容OB2269/OB2268/LD7552/SG6842J/SG6841
订购热线:0755-23087599
CR6842 120W PWM控制电源IC是一款高度集成的电流控制型 PWM 控制器,可用于中型到大型的离线式电源转化器。
为了减少待机功耗和提升效率,CR6842 集成了多种工作模式。随着负载的变化,CR6842可以工作在三种不同的模式,并且每种模式都做了优化。当负载很重时,系统工作在传统的PWM(脉冲宽度调制)模式。当负载变轻时,系统进入 PFM(脉冲频率调制)模式。在 PFM模式下,随着负载的逐渐变轻,开关频率也逐渐的减小。CR6842 中独有的频率变换模块可以使开关频率平滑降低而不产生噪声。由于频率的降低,开关损耗也被有效的减小了。当负载继续降低而低于某一设定值时,系统进入 PSM(跳频调制)模式。在 PSM 模式下,一些开关周期被跳过,这些周期内开关管完全关断,因此这种模式可进一步降低待机功耗。在上述的三种工作模式下,都集成了频率抖动功能,来提升系统的 EMI 特性。
CR6842 120W PWM控制电源IC还集成了恒功率限制模块来使系统在全电压范围(90V~264V)内输出恒定的功率。
CR6842 集成了多种功能和保护特性,包括欠压锁定(UVLO),VDD 过压保护(OVP),
软启,附加可编程过温保护(OTP),逐周期电流限制(OCP), 过载保护(OLP),所有引脚悬空保护,RI 引脚的对地短路保护,GATE 端箝位,VDD 箝位,前沿消隐。
CR6842 有 SOP-8 和 DIP-8 两种封装形式。
CR6842芯片特点
■ 低启动电流
■ 内置软启动
■ 绿色模式独有的变频和跳频工作模式
■ 良好的EMI特性
■ 电流模式控制
■ 内置斜坡补偿
■ 内置前沿消隐
■ 可编程开关频率
■ 所有引脚的悬空保护
■ 零噪声工作
■ 外置可编程过温保护
■ VDD端过压保护
■ 过载保护
■ 逐周期过流保护
cr6842电源芯片引脚功能

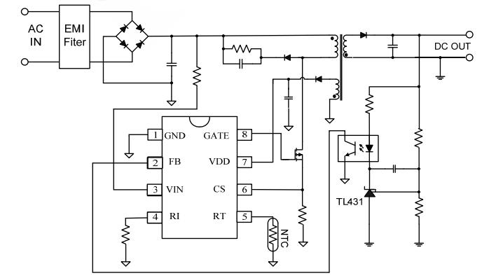
典型应用电路图

应用领域:离线式反激 AC/DC 变化器用于
■ 电源适配器
■ 开放式电源
■ ATX待机电源
■ 电池充电器
CR6842 120W PWM控制电源IC是高集成度电流模式PWM控制器,集成了PWM+ PFM+PSM工作模式,提升系统的 EMI 特性,减少待机功耗和提升效率,广泛应用于中型到大型的离线式反激 AC/DC 变化器,在应用中CR6842可兼容替换OB2269/OB2268/LD7552/SG6842J/SG6841,更多CR6842应用资料手册、样品及价格请向向日葵视频下载安卓网站进入下载官网电子申请。>>
阿里巴巴店铺
关注向日葵视频下载安卓网站进入下载官网
收藏向日葵视频下载安卓网站进入下载官网










