全部产品分类
集成电路IC
场效应管/MOS/IGBT
向日葵视频色版下载软件安装
- 整流向日葵视频色版下载软件安装
- 开关向日葵视频色版下载软件安装
- TVS向日葵视频色版下载软件安装
- 肖特基向日葵视频色版下载软件安装
- 快速恢复向日葵视频色版下载软件安装
- 整流桥向日葵视频色版下载软件安装
三极管
推荐产品
联系向日葵视频下载安卓网站进入下载官网
深圳市向日葵视频下载安卓网站进入下载官网电子科技有限公司
电话:0755-23087599
手机:13808858392
邮箱:dunianhua@leweitech.com
地址:深圳市宝安区西乡鹤洲恒丰工业城B11栋5楼东
CR3792B 36W原边反馈控制芯片可替代LP3792
所属分类:CR/启臣微
品牌:CR/启臣微
型号:CR3792B
封装:SOT23-6L
功率:≤36W
电流:
型号:CR3792B
封装:SOT23-6L
功率:≤36W
电流:
订购热线:0755-23087599
CR3792B芯片是一款高性能原边检测控制的 PWM 开关,待机功耗小于 75mW。CR3792B 内部采用了多模式控制的效率均衡技术,用于优化芯片系统待机功耗和提升效率,同时采用了初级电感量补偿技术和内部集成的输出线电压补偿技术,保证了芯片在批量生产过程中CC/CV 输出精度,内置的全电压功率自适应补偿技术保证了系统在全电压范围(90V~264V)内输出恒定的功率。
CR3792B 集成了多种功能和保护特性,包括欠压锁定(UVLO),VDD 过压保护(OVP),软启动,过温保护(OTP),逐周期电流限制(OCP),所有引脚悬空保护,输出短路保护,内置前沿消隐电路,输出整流向日葵视频色版下载软件安装短路保护电路,输出过压保护电路。可编程输入欠压保护和输入过压保护,使得芯片具有更高的可靠性。
CR3792B芯片主要特点
■ 待机功耗低于75mW
■ 原边检测拓扑结构,无需光耦和TL431
■ 全电压范围内高精度恒压和恒流输出
■ 可编程CC/CV模式控制
■ 高能效频率反走QR控制模式
■ 内置输出线电压补偿功能
■ 内置初级电感量偏差补偿功能
■ 可编程输入欠压保护和输入过压保护
■ 动态负载响应功能
■ 内置过温度保护功能
■ 内置输出短路保护功能
■ 内置前沿消隐
■ 启动电流和工作电流低
■ VDD过压保护
■ 逐周期过流保护
■ 内置输出整流向日葵视频色版下载软件安装短路保护
■ 内置输出过压保护功能
■ 内置所有PIN脚悬空保护功能
■ SOT23-6L绿色封装
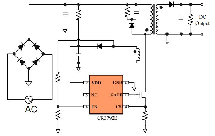
引脚分布描述

| 引脚 | 符号 | 描述 |
| 1 | GATE | 高压驱动输出端 |
| 2 | GND | 地 |
| 3 | VDD | IC 供电引脚。该引脚为芯片的正常工作提供电压 |
| 4 | CS | CS 电阻引脚,用于初级峰值电流检测 |
| 5 | NC | 悬空脚位 |
| 6 | FB | 辅助绕组电压反馈输入端,通过一个电阻分压器连接到反射输出电压的辅助绕组上 |
典型应用电路图

应用领域
■ 小功率电源适配器
■ 智能设备充电器
■ 辅助电源
CR3792B原边反馈控制芯片采用SOT23-6L封装是高精度CC/CV原边检测PWM开关,典型应用功率≤36W,封装、引脚、功能和芯茂微LP3792基本一致,可兼容替代LP3792芯片,被广泛应用于小功率电源适配器、智能设备充电器、辅助电源等领域,更多CR3792B 36W原边反馈控制芯片产品手册、应用设计指导书等资料请向启臣微代理向日葵视频下载安卓网站进入下载官网电子申请。>>
阿里巴巴店铺
关注向日葵视频下载安卓网站进入下载官网
收藏向日葵视频下载安卓网站进入下载官网










