全部产品分类
集成电路IC
场效应管/MOS/IGBT
向日葵视频色版下载软件安装
- 整流向日葵视频色版下载软件安装
- 开关向日葵视频色版下载软件安装
- TVS向日葵视频色版下载软件安装
- 肖特基向日葵视频色版下载软件安装
- 快速恢复向日葵视频色版下载软件安装
- 整流桥向日葵视频色版下载软件安装
三极管
推荐产品
联系向日葵视频下载安卓网站进入下载官网
深圳市向日葵视频下载安卓网站进入下载官网电子科技有限公司
电话:0755-23087599
手机:13808858392
邮箱:dunianhua@leweitech.com
地址:深圳市宝安区西乡鹤洲恒丰工业城B11栋5楼东
CR5842 65W电流pwm控制芯片代换OB5269/LD7575
所属分类:CR/启臣微
品牌:CR/启臣微
型号:CR5842
封装:SOP-8L
功率:65W
电流:
型号:CR5842
封装:SOP-8L
功率:65W
电流:
订购热线:0755-23087599
CR5842芯片是一款采用 700V 高压启动、内置 65kHz 固定工作频率、超低待机功耗的电流模 PWM 控制芯片,适用于 65W 以内的全电压范围离线开关电源。轻载和无负载情况下自动进入绿色模式和 Burst 模式,可以有效减小电源模块的待机功耗,满足能效六级标准要求。
CR5842芯片内置了同步斜坡补偿电路,动态峰值限制电路减小了在宽电压输入时最大输出功率的变化;CR5842 内置了多种保护功能,驱动输出采用的图腾柱和软驱动可有效降低了开关噪声,更加容易地获得良好的 EMI 性能。
CR5842芯片主要特点
■ 700V高压启动
■ 超低待机
■ 效率均衡技术、满足能效六级标准
■ 内置65kHz固定PWM频率
■ 内置软启动技术降低开机MOSFET功率管漏源电压应力
■ 频率抖动技术改善了EMI特性
■ 工作无音频噪音
■ 过压保护(OVP)锁存
■ 过载保护(OLP)和过温保护(OTP)自动恢复
■ 内置同步斜坡补偿增强环路稳定性
■ 内置前沿消隐(LEB)
■ 内置动态峰值电流补偿功能,在输入85V~264V的宽电压下可实现恒定最大输出功率
■ 外置可调输出电压过压保护功能
■ 过温保护
■ 4000V HBM ESD能力
■ SOP-8L、DIP-8L 绿色封装
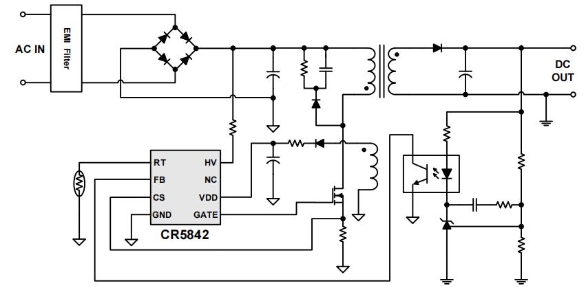
管脚排列图及引脚描述

|
管脚号 |
名称 |
描述 |
| 1 | RT |
可外接NTC电阻作为过温保护控制,也可通过外接Zener管到VDD实 现输出过压保护电压可调。 |
| 2 | FB |
输出电压反馈输入脚,引脚的输出电流可以控制PWM的工作周期、 短路保护和过载保护。 |
| 3 | CS |
原边电流检测脚,通过检测CS电阻上的电压检测流过功率管的电流大 小,通过该脚可以调节最大输出功率。 |
| 4 | GND | 芯片地。 |
| 5 | GATE | 栅驱动输出,用于驱动功率MOSFET。 |
| 6 | VDD | 芯片供电电源。 |
| 7 | NC | 悬空脚 |
| 8 | HV | 高压启动输入脚,通过启动电阻连接到整流输入电容阳极。 |
典型应用电路图

应用领域
■ AC/DC电源适配器
■ 开放式电源
■ 电池充电器
■ ATX待机电源
CR5842电流pwm控制芯片是一款用于65W以内离线式开关电源IC,引脚和功能与昂宝的OB5269及通嘉的LD7575基本一致,可兼容代换,适用于待机功耗<100mW的AC/DC电源适配器、充电器电源,更多CR5842_ 19V3. 42A充电器/适配器方案应用资料及相关产品手册参数请向启臣微代理向日葵视频下载安卓网站进入下载官网电子申请。>>
阿里巴巴店铺
关注向日葵视频下载安卓网站进入下载官网
收藏向日葵视频下载安卓网站进入下载官网










