全部产品分类
集成电路IC
场效应管/MOS/IGBT
向日葵视频色版下载软件安装
- 整流向日葵视频色版下载软件安装
- 开关向日葵视频色版下载软件安装
- TVS向日葵视频色版下载软件安装
- 肖特基向日葵视频色版下载软件安装
- 快速恢复向日葵视频色版下载软件安装
- 整流桥向日葵视频色版下载软件安装
三极管
推荐产品
联系向日葵视频下载安卓网站进入下载官网
深圳市向日葵视频下载安卓网站进入下载官网电子科技有限公司
电话:0755-23087599
手机:13808858392
邮箱:dunianhua@leweitech.com
地址:深圳市宝安区西乡鹤洲恒丰工业城B11栋5楼东
CR5259 24w电源适配器芯片
所属分类:CR/启臣微
品牌:CR/启臣微
型号:CR5259
封装:DIP-8L
功率:24W
电流:12V2A/24V1A
型号:CR5259
封装:DIP-8L
功率:24W
电流:12V2A/24V1A
订购热线:0755-23087599
CR5259 24w电源适配器芯片是一款高性能的电流控制型 PWM 开关,全电压范围内待机功耗小于 75mW,满足能效六标准。为了减少待机功耗和提升效率,CR5259 集成了多种工作模式。随着负载的变化,CR5259 可以工作在三种不同的模式,并且每种模式都做了优化。当负载很重时,系统工作在传统的 PWM(脉冲宽度调制)模式。当负载变轻时,系统进入 PFM(脉冲频率调制)模式。在 PFM 模式下,随着负载的逐渐变轻,开关频率也逐渐的减小。CR5259 中独有的频率变换模块可以使开关频率平滑降低而不产生噪声。由于频率的降低,开关损耗也被有效的减小了。当负载继续降低而低于某一设定值时,系统进入 PSM(跳频调制)模式。在 PSM 模式下,一些开关周期被跳过,这些周期内开关管完全关断,因此这种模式可进一步降低待机功耗。在上述的三种工作模式下,都集成了频率抖动功能,来提升系统的 EMI特性。
CR5259 24w电源适配器芯片还集成了最大输出功率动态补偿模块,从而保证系统在全电压交流输入范围(90V~264V)内最大输出功率点恒定。
CR5259 集成了多种功能和保护特性,包括欠压锁定(UVLO),VDD 过压保护(OVP),软启动,过温保护(OTP),逐周期电流限制(OCP),过载保护(OLP),SENSE 引脚悬空保护,GATE 端箝位,前沿消隐等。
CR5259芯片主要特点
■ 全电压范围待机低于75mW
■ 满足能效六级标准
■ PSM模式降低待机功耗
■ 内置软启动
■ 良好的EMI特性
■ 零噪声工作
■ 典型65kHz开关频率
■ 电流模式控制
■ 内置斜坡补偿
■ 内置前沿消隐
■ 启动电流和工作电流低
■ VDD端过压保护
■ 过载保护
■ 逐周期过流保护
■ 过温保护
■ 输出整流向日葵视频色版下载软件安装短路保护
■ 四引脚散热
■ DIP-8L绿色封装
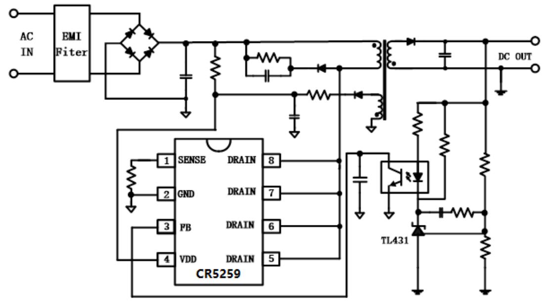
CR5259引脚分布及描述

| 引脚序号 | 符号 | 描述 |
| 1 | SENSE | SENSE 电阻引脚。 |
| 2 | GND | 地线引脚。 |
| 3 | FB | 电压反馈引脚。通过外接光耦到该引脚来进行环路调节。PWM的占空比由该引脚的电压和第一引脚的电流检测电压共同决定。 |
| 4 | VDD | IC 供电引脚。该引脚为芯片的正常工作提供电压 |
| 5/6/7/8 | DRAIN | HV MOSFET 漏端引脚。 |
CR5259应用电路

应用领域
■ 电源适配器
■ 开放式电源
■ 数码相机和摄像机电源
■ 电脑和服务器辅助电源
■ 机顶盒电源
■ 掌上电脑电源
CR5259 24w电源适配器芯片是一款内置65kHz固定工作频率、<75mW 超低待机功耗的电流模 PWM 控制芯片,适用于24W以内的全电压范围离线开关电源,典型应用于12V2A/24V1A适配器芯片方案,更多CR5259芯片规格书、参数、应用资料等请向向日葵视频下载安卓网站进入下载官网电子申请。>>
阿里巴巴店铺
关注向日葵视频下载安卓网站进入下载官网
收藏向日葵视频下载安卓网站进入下载官网










