全部产品分类
集成电路IC
场效应管/MOS/IGBT
向日葵视频色版下载软件安装
- 整流向日葵视频色版下载软件安装
- 开关向日葵视频色版下载软件安装
- TVS向日葵视频色版下载软件安装
- 肖特基向日葵视频色版下载软件安装
- 快速恢复向日葵视频色版下载软件安装
- 整流桥向日葵视频色版下载软件安装
三极管
推荐产品
联系向日葵视频下载安卓网站进入下载官网
深圳市向日葵视频下载安卓网站进入下载官网电子科技有限公司
电话:0755-23087599
手机:13808858392
邮箱:dunianhua@leweitech.com
地址:深圳市宝安区西乡鹤洲恒丰工业城B11栋5楼东
CR5534 反激式开关电源ic是一款采用 700V 高压启动、内置 65kHz 固定工作频率、30mW 超低待机功耗的电流模 PWM 控制芯片,适用于 20W 以内的全电压范围离线开关电源。轻载和无负载情况下自动进入绿色模式和 Burst 模式,可以有效减小电源模块的待机功耗,满足能效六级标准要求。CR5534内置了同步斜坡补偿电路,动态峰值限制电路减小了在宽电压输入时最大输出功率的变化;CR5534内置了多种保护功能,驱动输出采用的图腾柱和软驱动可有效降低了开关噪声,更加容易地获得良好的 EMI 性能。
CR5534管脚排列

CR5534主要特点
■ 700V高压启动
■ 待机<30mW
■ 效率均衡技术、满足能效六级标准
■ 集成600V MOSFET
■ 内置65kHz固定PWM频率
■ 内置软启动技术降低开机MOSFET功率管漏源电压应力
■ 频率抖动技术改善了EMI特性
■ 工作无音频噪音
■ 过压保护(OVP)锁存
■ 过载保护(OLP)和过温保护(OTP)自动恢复
■ 内置同步斜坡补偿增强环路稳定性
■ 内置前沿消隐(LEB)
■ 内置动态峰值电流补偿功能,在输入
■ 85V~264V的宽电压下可实现恒定最大输出功率
■ 输入电压欠压保护功能
■ 4000V HBM ESD能力
■ DIP-8L 绿色封装
典型应用功率
| 产品型号 | 待机功耗 | 适用功率 | 封装 |
| CR5534 | <30mW | <15W | DIP-8L |
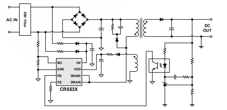
典型应用电路图

应用领域
■ AC/DC电源适配器
■ 开放式电源
■ 电池充电器
■ ATX待机电源
■ 机顶盒电源
■ PDA电源
CR5534反激式开关电源ic是一款高性能的电流模式 PWM 电源开关,用于超低待机功耗和低成本的离线式反激转换器。在5V2.4A充电器应用中,待机功耗<30mW,平均效率>81%,更多CR5534_5V2.4A产品手册、应用规格、BOM表、测试数据等应用资料请向向日葵视频下载安卓网站进入下载官网电子申请。>>
阿里巴巴店铺
关注向日葵视频下载安卓网站进入下载官网
收藏向日葵视频下载安卓网站进入下载官网










