全部产品分类
集成电路IC
场效应管/MOS/IGBT
向日葵视频色版下载软件安装
- 整流向日葵视频色版下载软件安装
- 开关向日葵视频色版下载软件安装
- TVS向日葵视频色版下载软件安装
- 肖特基向日葵视频色版下载软件安装
- 快速恢复向日葵视频色版下载软件安装
- 整流桥向日葵视频色版下载软件安装
三极管
推荐产品
联系向日葵视频下载安卓网站进入下载官网
深圳市向日葵视频下载安卓网站进入下载官网电子科技有限公司
电话:0755-23087599
手机:13808858392
邮箱:dunianhua@leweitech.com
地址:深圳市宝安区西乡鹤洲恒丰工业城B11栋5楼东
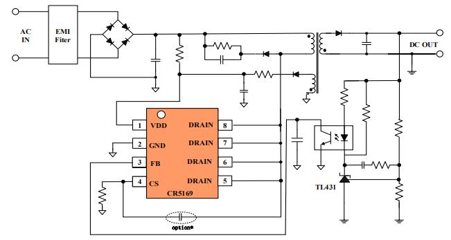
CR5169 pd控制芯片是一款高集成度、低待机功耗的 CCM+PFM 混合电流模式 PWM 控制开关。CR5169 轻载时会降低频率,最低频率 22kHz 可避免音频噪声。CR5169 提供了完整的保护功能,如 OCP、OTP、VDD_OVP、UVLO 等。软启动功能可以减少系统启动时 MOSFET 的应力,前沿消隐时间简化了系统应用。通过频率抖动和软驱动电路的设计,降低开关噪声,简化了 EMI 设计,CR5169 pd控制芯片还提供 VDD 电压从 8.5V 至 36.5V 更宽的工作范围。CR5169提供 SOP-8L 的封装。
主要特点
■ 较低的启动电流 (大约3μA)
■ 全电压范围待机低于75mW
■ 满足六级能效标准
■ 内置软启动减少MOSFET应力
■ CCM+PFM控制模式
■ 内建同步斜坡补偿,消除次谐波震荡
■ 内建频率抖动功能,降低EMI
■ 内置65kHz开关频率
■ 轻载降低工作频率
■ VDD电压8.5V至36.5V,工作范围更宽
■ VDD过压保护功能
■ 内置前沿消隐电路
■ 内置过温保护
■ 过载保护
■ SOP-8L高功率密度绿色封装
管脚排列及引脚功能

| 引脚序号 | 符号 | 描述 |
| 1 | VDD | 电源脚 |
| 2 | GND | 地脚 |
| 3 | FB | 电压反馈脚,和 CS 共同决定输出占空比,同时此脚控制系统工作频率 |
| 4 | CS | 电流检测脚,连接电阻在 MOSFET 的源和地之间检测电感电流 |
| 5/6/7/8 | DRAIN | HV MOSFET 漏端引脚 |
典型应用电路图

应用领域
■ AC/DC适配器
■ PD电源适配器
■ 充电器
■ 存储设备电源
CR5169 pd控制芯片采用SOP-8L封装,工作在CCM+PFM 混合控制模式,适用功率:< 25W,全电压范围待机低于75mW,最低频率 22kHz 可避免音频噪声,集成了丰富的保护功能,简化设计,被广泛应用在18-25W PD的产品中,更多CR5169产品手册及应用资料请向启辰微代理向日葵视频下载安卓网站进入下载官网电子申请。>>
阿里巴巴店铺
关注向日葵视频下载安卓网站进入下载官网
收藏向日葵视频下载安卓网站进入下载官网










