全部产品分类
集成电路IC
场效应管/MOS/IGBT
向日葵视频色版下载软件安装
- 整流向日葵视频色版下载软件安装
- 开关向日葵视频色版下载软件安装
- TVS向日葵视频色版下载软件安装
- 肖特基向日葵视频色版下载软件安装
- 快速恢复向日葵视频色版下载软件安装
- 整流桥向日葵视频色版下载软件安装
三极管

推荐产品
联系向日葵视频下载安卓网站进入下载官网

深圳市向日葵视频下载安卓网站进入下载官网电子科技有限公司
电话:0755-23087599
手机:13808858392
邮箱:dunianhua@leweitech.com
地址:深圳市宝安区西乡鹤洲恒丰工业城B11栋5楼东
XL4001产品描述:
XL4001是一个150kHz的固定频率PWM降压(步降)DC / DC转换器,能够驱动2A的负载,高效率,低纹波和出色的线路和负载调节。需要最少的外部元件数量,该稳压器使用简单,包括内部频率补偿和固定频率振荡器。PWM控制电路是从0到100%,能够调整占空比线性。使能功能,过电流保护功能被内置。内部补偿块是建立在减少外部元件数量。
XL4001产品特点:
4.5V至40V的宽输入电压范围
从1.235V至37V的输出可调
输出1.5V的最小压降
固定150kHz的开关频率
2A恒定的输出电流能力
内部优化功率晶体管
出色的线路和负载调节
TTL关断能力
ON/ OFF引脚迟滞功能
输出恒定的电流回路
内置热关断功能
内置电流限制功能
内置输出过电压保护
SOP8-EP(裸焊盘)封装
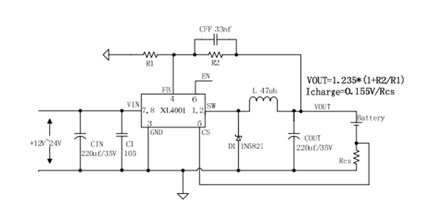
典型应用
yle="width: 600px; height: 304px;" />
XL4001是一个150kHz的固定频率PWM降压(步降)DC / DC转换器,能够驱动2A的负载,高效率,低纹波和出色的线路和负载调节。需要最少的外部元件数量,该稳压器使用简单,包括内部频率补偿和固定频率振荡器。PWM控制电路是从0到100%,能够调整占空比线性。使能功能,过电流保护功能被内置。内部补偿块是建立在减少外部元件数量。
XL4001产品特点:
4.5V至40V的宽输入电压范围
从1.235V至37V的输出可调
输出1.5V的最小压降
固定150kHz的开关频率
2A恒定的输出电流能力
内部优化功率晶体管
出色的线路和负载调节
TTL关断能力
ON/ OFF引脚迟滞功能
输出恒定的电流回路
内置热关断功能
内置电流限制功能
内置输出过电压保护
SOP8-EP(裸焊盘)封装
典型应用
