全部产品分类
集成电路IC
场效应管/MOS/IGBT
向日葵视频色版下载软件安装
- 整流向日葵视频色版下载软件安装
- 开关向日葵视频色版下载软件安装
- TVS向日葵视频色版下载软件安装
- 肖特基向日葵视频色版下载软件安装
- 快速恢复向日葵视频色版下载软件安装
- 整流桥向日葵视频色版下载软件安装
三极管
推荐产品
联系向日葵视频下载安卓网站进入下载官网
深圳市向日葵视频下载安卓网站进入下载官网电子科技有限公司
电话:0755-23087599
手机:13808858392
邮箱:dunianhua@leweitech.com
地址:深圳市宝安区西乡鹤洲恒丰工业城B11栋5楼东
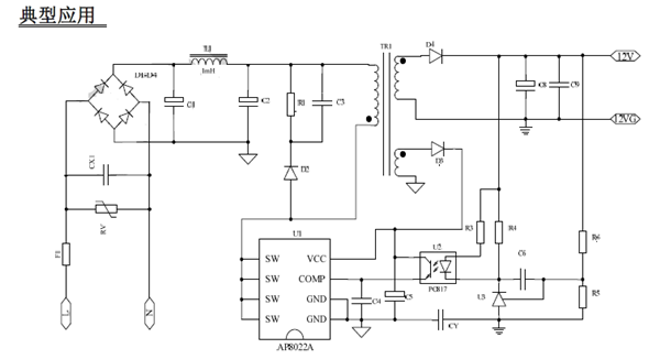
AP8022_AC-DC电磁炉电源IC AP8022
所属分类:Chipown/芯朋微
品牌:芯朋微
型号:AP8022
封装:DIP8 SOP8
功率:20W
电流:4A
型号:AP8022
封装:DIP8 SOP8
功率:20W
电流:4A
订购热线:0755-23087599
AP8022产品描述:
AP8022A芯片内部集成了脉宽调制控制品和功率MOSFET,适用于小功率离线开关电源,该芯片提供了完整的智能保护功能,包括过流保护,过压保护,欠压保护,过温保护,突发模式能够降低系统处于待机模式的功耗。该芯片还内置高压启动模块,保证系统能迅速启动。
AP8022产品特点:
满足85-265V宽AC输入工作电压
单芯片集成730V功率MOSFET
内部集成了高压启动电路
9.5-37V宽电压工作范围
固定55KHz工作频率
轻载自动调周期功能
欠压保护功能
保护功能
过流保护
过湿保护
VCC过压保护


阿里巴巴店铺
关注向日葵视频下载安卓网站进入下载官网
收藏向日葵视频下载安卓网站进入下载官网









