全部产品分类
集成电路IC
场效应管/MOS/IGBT
向日葵视频色版下载软件安装
- 整流向日葵视频色版下载软件安装
- 开关向日葵视频色版下载软件安装
- TVS向日葵视频色版下载软件安装
- 肖特基向日葵视频色版下载软件安装
- 快速恢复向日葵视频色版下载软件安装
- 整流桥向日葵视频色版下载软件安装
三极管
推荐产品
联系向日葵视频下载安卓网站进入下载官网
深圳市向日葵视频下载安卓网站进入下载官网电子科技有限公司
电话:0755-23087599
手机:13808858392
邮箱:dunianhua@leweitech.com
地址:深圳市宝安区西乡鹤洲恒丰工业城B11栋5楼东
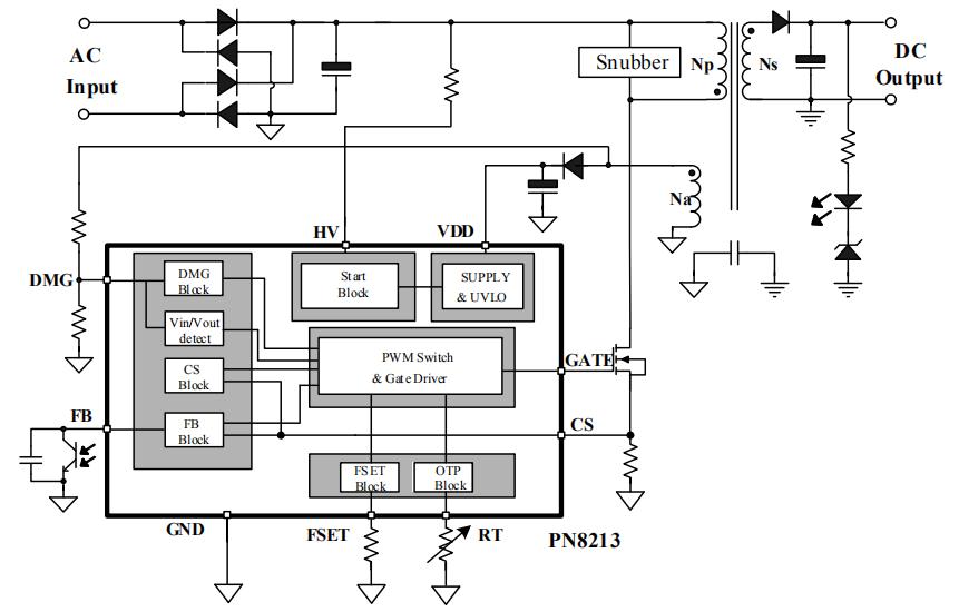
PN8213 65w氮化镓充电器芯片
所属分类:Chipown/芯朋微
品牌:芯朋微
型号:PN8213ST-A1
封装:SSOP10
功率:65W
电流:9~57V
型号:PN8213ST-A1
封装:SSOP10
功率:65W
电流:9~57V
订购热线:0755-23087599
PN8213内部集成了电流模式控制器和高压启动模块,专用于高性能的快速充电开关电源。
PN8213氮化镓充电器芯片根据输入电压、输出电压和负载自适应切换Valley-Lock Mode、PFM和Burst Mode,多模式调制技术和特殊器件低功耗结构技术实现了全负载范围内的高效率和低待机功耗,同时避免了开关变换器进入CCM模式工作,降低次级整流管的电压应力。频率调制技术和So-Driver技术充分保证系统的良好EI表现。内置了线电压补偿模块,提高了在全输入电压范围内的带载能力一致性。
PN8213 65w氮化镓充电器芯片提供了极为全面和性能优异的智能化保护功能,包括逐周期过流保护、输入欠压保护、输出过压保护、双重过温保护、次级整流管短路保护、过载保护等功能。
PN8213 65w氮化镓充电器芯片特征
■ 内置高压启动电路
■ 供电电压957V,适合宽输出电压应用
■ Valley Lock:技术提高效率改善系统噪声
■ 最高工作频率外部可设置
■ 空载待机功耗<55mW@230VAC
■ 优异全面的保护功能:逐周期过流保护、输入欠压保护、输出过压保护、输出开/短路保护、DMG电阻短路保护、次级整流管短路保护、过负载保护、双重过温保护。
封装及管脚功能

典型电路图

应用领域
■ 手机充电器
■ 适配器
PN8213采用SSOP10封装,是高频准谐振交直流转换芯片,适用于65w氮化镓充电器芯片方案,可兼容代换ON安森美NCP1342,针对快充应用,PN8213可精简外围(节省1个稳压管、1个向日葵视频色版下载软件安装和2颗电阻),同时转换效率更高,性能更优,更多PN8213 65w氮化镓充电器芯片产品手册及应用资料请向芯朋微代理商向日葵视频下载安卓网站进入下载官网电子申请。>>
阿里巴巴店铺
关注向日葵视频下载安卓网站进入下载官网
收藏向日葵视频下载安卓网站进入下载官网









