dc-dc降压芯片
字号:T|T
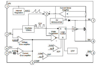
专用于车载充电器的dc-dc降压芯片供应商-深圳向日葵视频下载安卓网站进入下载官网电子,随首电子科技的不断发展,手机成为向日葵视频下载安卓网站进入下载官网不可或缺的一种电子产品,那么对于有车一族的人来说,车载充电器是必备的,而生产车载充电器的厂家也越来越多,对于车载充电器来说,一款好的车充芯片是关键,向日葵视频下载安卓网站进入下载官网在实际应用场合中,经常会出现带载不够,或烧IC等一系列的问题,此时向日葵视频下载安卓网站进入下载官网就需要一款稳定性好,散热功能齐全的降压芯片,比如向日葵视频下载安卓网站进入下载官网电子的SD45230,该芯片可以从12V或24V降压5V ,而且自带散热片,电流可以做到2.4A,保护功能齐全,而且成本也低,需要的话可以了解一下!

深圳向日葵视频下载安卓网站进入下载官网电子还有一系列宽输入电压dcdc芯片,如果F5313.MC34063,FS7285,GS92A3,GS92D2等等,并提供dc-dc降压芯片的方案资料和技术支持,如有需要还可以根据不同参数设计方案,电话:13808850569
上一篇: 深圳适配器芯片供应商 下一篇: 士兰微AC-DC适配器IC-SD6832
同类文章排行
- 芯龙12V/5A DC/DC低成本电源芯片方案-XL150
- TK10A60D场效应晶体管MOS管开关稳压器的应
- 一款适配器的AC-DC转换芯片介绍-SD4873
- PN8147内置MOS管AC-DC电源适配器IC方案-芯
- UC3842的占空比调节-向日葵视频下载安卓网站进入下载官网电子
- UC3842当中2脚的使用-向日葵视频下载安卓网站进入下载官网电子
- SF6773 650V功率电源手机充电器芯片
- 向日葵视频下载安卓网站进入下载官网电子5V转12V升压芯片-XL6019
- NCE现货n沟道mos管NCE6003Y磁场应管SOT23-3
- fp6601q电路图_fp6601q规格书_fp6601q
阿里巴巴店铺
关注向日葵视频下载安卓网站进入下载官网
收藏向日葵视频下载安卓网站进入下载官网

