充电器芯片阿里巴巴店铺 开关电源芯片关注向日葵视频下载安卓网站进入下载官网 向日葵视频官方网站下载收藏向日葵视频下载安卓网站进入下载官网 欢迎进入电源芯片/驱动芯片、MOS、IGBT、二三极管、桥堆等电子元器件代理商--向日葵视频下载安卓网站进入下载官网电子官网
高级搜索

搜索一

搜索二

充电管理IC方案
当前位置: 电源ic > 新闻中心 > 技术资讯 > CR5534代换ob5224芯片,满足六级能效标准!

CR5534代换ob5224芯片,满足六级能效标准!

字号:T|T
文章出处:向日葵视频下载安卓网站进入下载官网电子责任编辑:向日葵视频下载官网成人人气:-发表时间:2021-09-02
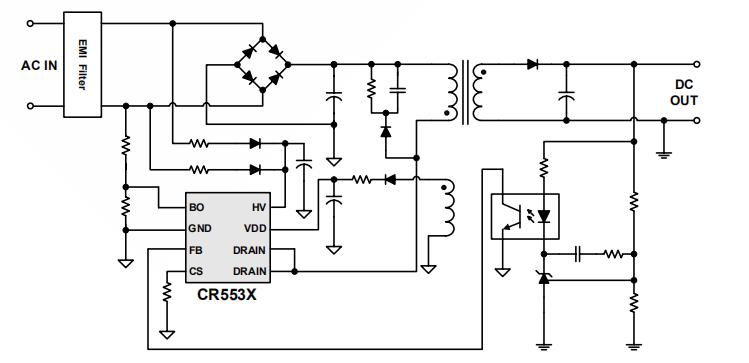
  CR5534是一款采用700V高压漏极启动,内置高压功率 MOSFET,具有优化的图腾驱动电路以及电流模式PWM控制器,适用于待机功耗<25mW的小功率AC/DC电源适配器、充电器电源。
 
  
  CR5534主要特点  
  ■ 700V高压启动  
  ■ 待机<30mW  
  ■ 效率均衡技术、满足能效六级标准  
  ■ 集成600V MOSFET  
  ■ 内置65kHz固定PWM频率  
  ■ 内置软启动技术降低开机MOSFET功率管漏源电压应力  
  ■ 频率抖动技术改善了EMI特性  
  ■ 工作无音频噪音  
  ■ 过压保护(OVP)锁存  
  ■ 过载保护(OLP)和过温保护(OTP)自动恢复  
  ■ 内置同步斜坡补偿增强环路稳定性  
  ■ 内置前沿消隐(LEB)  
  ■ 内置动态峰值电流补偿功能,在输入  
  ■ 85V~264V的宽电压下可实现恒定最大输出功率  
  ■ 输入电压欠压保护功能  
  ■ 4000V HBM ESD能力  
  ■ DIP-8L 绿色封装
 
  
  CR5534在重载或中等负载时,工作在PWM模式,频率为65KHz。当负载逐渐减小时,振荡器的工作颏率逐渐降低,最后稳定在22KHz左右。在空载和轻载时,电路采用间歇模式,有效的降低了待机功耗。
 
  
  CR5534采用DIP封装内置了多种保护功能,适用于15W 以内的全电压范围离线开关电源,在应用中CR5534可兼容代换ob5224,更多CR5534替换ob5224芯片方案手册、BOM表、测试数据等应用资料请向向日葵视频下载安卓网站进入下载官网电子申请。>>
产品中心 关于向日葵视频下载安卓网站进入下载官网 联系向日葵视频下载安卓网站进入下载官网
网站地图