OB2001ZCP同步整流芯片AC/DC适配器手机充电器ic
字号:T|T
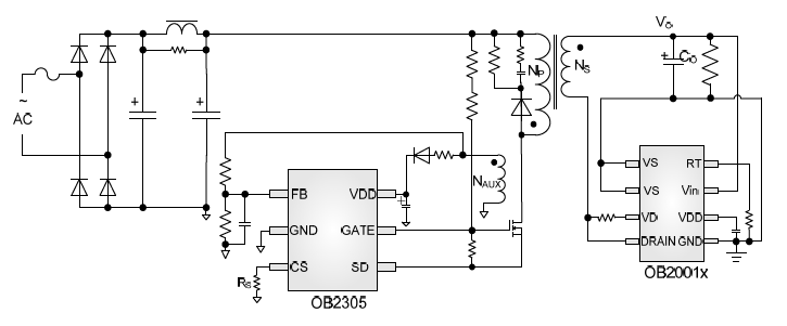
近年来随着电源技术的发展,同步整流技术正在向低电压、大电流输出的DC/DC变换器中迅速推广应用,OB2001ZCP 同步整流芯片,电路是采用通态电阻极低的功率MOSFET来取代整流向日葵视频色版下载软件安装,因此能大大降低整流器的损耗,提高AC / DC变换器的效率,满足低压、大电流整流的需要。

OB2001ZCP可以支持低系统输出在恒定电流模式下电压降至2V。它适用于多模式应用包括不连续导通模式和准谐振模式。 凭借其多功能性和优化,OB2001ZCP可用于各种开关模式电源拓扑包括次级端控制拓扑和主端控制拓扑。
OB2001ZCP采用SOP8封装产品为次级侧同步整流器为5V输出系统进行了优化,适用于DCM,QR操作能够准确的次级侧MOSFET Vds传感,支持低成本小尺寸CC / CV模式,高达200kHz的工作频率,输出电压过冲控制具有VDD UVLO保护功能。

同步整流是采用通态电阻极低的专用功率MOSFET,来取代整流向日葵视频色版下载软件安装以降低整流损耗的一项新技术。它能大大提高AC / DC变换器的效率并且不存在由肖特基势垒电压而造成的死区电压,向日葵视频下载安卓网站进入下载官网电子代理的OB2001ZCP 同步整流芯片被广泛应用于5 v的AC / DC适配器、手机充电器、5V偏置电源、电压整流电路等领域。
同类文章排行
- 常用向日葵视频下载官网成人型号介绍
- PN8680M替代OB2500POP脚位一样,无需改板省
- AP8012H代换ST Viper12A可PIN to PIN兼容
- 主流的快充协议芯片PD充电芯片
- 200V高耐压DC-DC降压型电动车控制器芯片
- 富满pd协议芯片系列,pd快充协议芯片选型!
- PN8036M宽输出范围非隔离ac/dc电源芯片
- 富满20-65W PD协议芯片
- PN8046宽输出非隔离转换芯片
- 芯朋微(安趋)向日葵视频官方网站下载选型指南!
阿里巴巴店铺
关注向日葵视频下载安卓网站进入下载官网
收藏向日葵视频下载安卓网站进入下载官网

