全部产品分类
集成电路IC
场效应管/MOS/IGBT
向日葵视频色版下载软件安装
- 整流向日葵视频色版下载软件安装
- 开关向日葵视频色版下载软件安装
- TVS向日葵视频色版下载软件安装
- 肖特基向日葵视频色版下载软件安装
- 快速恢复向日葵视频色版下载软件安装
- 整流桥向日葵视频色版下载软件安装
三极管
推荐产品
联系向日葵视频下载安卓网站进入下载官网
深圳市向日葵视频下载安卓网站进入下载官网电子科技有限公司
电话:0755-23087599
手机:13808858392
邮箱:dunianhua@leweitech.com
地址:深圳市宝安区西乡鹤洲恒丰工业城B11栋5楼东
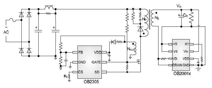
OB2001ZCP产品描述:
OB2001ZCP是一个高性能,紧密集成二次侧同步整流器开关模式电源系统。它结合了一个低电压降N沟道MOSFET压降仿真传统的向日葵视频色版下载软件安装整流器反激式转换器的二次侧,可以减少散热,增加输出电流能力和效率并简化散热设计。
OB2001ZCP可以支持低系统输出在恒定电流模式下电压降至2V。它适用于多模式应用包括不连续导通模式和准谐振模式。 凭借其多功能性和优化,OB2001ZCP可用于各种开关模式电源拓扑包括次级端控制拓扑和主端控制拓扑。
从第二方面的信息隔离变压器,OB2001ZCP产生一个与死区时间相关的驱动信号原边PWM信号转为集成N通道SR在接近开关时打开和关闭零电流转换。 它针对5V输出进行了优化电压。
外部可调的最小值有效避免时间控制方案由寄生元素引起的环效应这是一个可靠的、无噪音的SR操作系统,系统安全有保障。
OB2001ZCP采用SOP8封装。
OB2001ZCP产品特点:
次级侧同步整流器为5V输出系统进行了优化
适用于DCM,QR操作
准确的次级侧MOSFET Vds传感
低成本小尺寸CC / CV模式支持
高达200kHz的工作频率
输出电压过冲控制
VDD UVLO保护
OB2001ZCP典型应用图:

阿里巴巴店铺
关注向日葵视频下载安卓网站进入下载官网
收藏向日葵视频下载安卓网站进入下载官网










