SD6830离线式开关电源IC控制器 士兰微一级代理
字号:T|T
近年来,随着电池供电的便携式设备,如手机、MP3 播放器、PDA 等性能的提高和功能的日趋丰富,对于开关电源的效率提出了越来越高的要求,SD6830离线式集成开关电源ic控制器广泛应用于各类便携式设备中。

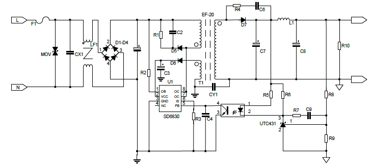
SD6830是款高度集成的电流模式PWM+PFM控制芯片。内置振荡器、内置高压管和降频功能,IC具有完整的自恢复保护功能,在85V-265V的宽电压范围内提供12W的连续输出功率。该电源控制器工作于典型的反激拓扑电路中,构成简洁的AC/DC电源转换器。
SD6830是用于离线式开关电源集成电路,控制器包含有震荡频率发生器及各个保护功能,通过IS端电阻可以调节极限峰值电流,在轻载时,电路采用绿色模式,可以有效的降低电路的待机功耗,保护功能包括:欠压,过压,过载,短路和温度保护功能,使用SD6830可以减少外围元件,增加效率和系统的可能性!

向日葵视频下载安卓网站进入下载官网电子作为士兰微一级代理商,SD6830电源ic被广泛应用于电源适配器、电源充电器、便携式充电电源、家电控制器电源、DVD/DVB电源、ATX待机电源等领域!
上一篇:没有了 下一篇:OB2001ZCP同步整流芯片AC/DC适配器手机充电器ic
同类文章排行
- 常用向日葵视频下载官网成人型号介绍
- PN8680M替代OB2500POP脚位一样,无需改板省
- AP8012H代换ST Viper12A可PIN to PIN兼容
- 主流的快充协议芯片PD充电芯片
- 200V高耐压DC-DC降压型电动车控制器芯片
- 富满pd协议芯片系列,pd快充协议芯片选型!
- PN8036M宽输出范围非隔离ac/dc电源芯片
- 富满20-65W PD协议芯片
- PN8046宽输出非隔离转换芯片
- 芯朋微(安趋)向日葵视频官方网站下载选型指南!
阿里巴巴店铺
关注向日葵视频下载安卓网站进入下载官网
收藏向日葵视频下载安卓网站进入下载官网

