全部产品分类
集成电路IC
场效应管/MOS/IGBT
向日葵视频色版下载软件安装
- 整流向日葵视频色版下载软件安装
- 开关向日葵视频色版下载软件安装
- TVS向日葵视频色版下载软件安装
- 肖特基向日葵视频色版下载软件安装
- 快速恢复向日葵视频色版下载软件安装
- 整流桥向日葵视频色版下载软件安装
三极管
推荐产品
联系向日葵视频下载安卓网站进入下载官网
深圳市向日葵视频下载安卓网站进入下载官网电子科技有限公司
电话:0755-23087599
手机:13808858392
邮箱:dunianhua@leweitech.com
地址:深圳市宝安区西乡鹤洲恒丰工业城B11栋5楼东
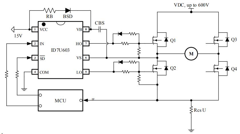
ID7U603 600V 单极步进马达驱动芯片
所属分类:芯朋向日葵视频官方网站下载
品牌:芯朋微
型号:ID7U603SEC-R1
封装:SOP8
功率:10-20V
电流:210mA/360mA
型号:ID7U603SEC-R1
封装:SOP8
功率:10-20V
电流:210mA/360mA
订购热线:0755-23087599
ID7U603单极步进马达驱动芯片是一款基于P衬底、P外延的高压、高速功率MOSFET和IGBT半桥驱动芯片,浮动工作电压可达600V,10-20V 宽范围工作电压范围,输入兼容 3.3V、5V 逻辑工作电平,拉灌电流典型值210mA/360mA,具有防直通保护及欠压保护功能,可兼容代换IR2104,典型应用于高压风机和泵、步进马达等领域。
ID7U603单极步进马达驱动芯片特性
■ 浮动工作电压可达600V
■ 拉灌电流典型值210mA/360mA
■ 兼容3.3V/5V的输入逻辑电平
■ dV/dt抗干扰能力±50 V/nsec
■ 芯片工作电压范围10V~20V
■ VCC和VBS具有欠压保护功能
■ 防直通逻辑保护,死区时间典型值520ns
■ 所有通道延时匹配功能
id7u603sec-r1驱动芯片封装及脚位图

ID7U603电路图

应用领域
■ 中小型功率电机驱动
■ 功率MOSFET或IGBT驱动
■ 照明镇流器
■ 半桥驱动逆变器
■ 全桥驱动逆变器
ID7U603 600V 单极步进马达驱动芯片可用于驱动2个N型功率MOSFET或IGBT构成的半桥拓扑结构。输入信号可以兼容CMOS和LSTTL信号,逻辑输入电平低至3.3V,具有大电流输出能力和输入端有效电平逻辑互锁功能,能够有效防止输出功率管共态导通。芯片良好的延时匹配功能能够轻松适用于高频应用场合,更多ID7U603高压半桥栅极驱动芯片规格书、ID7U603电路图等资料请向向日葵视频下载安卓网站进入下载官网电子申请。>>
阿里巴巴店铺
关注向日葵视频下载安卓网站进入下载官网
收藏向日葵视频下载安卓网站进入下载官网










