全部产品分类
集成电路IC
场效应管/MOS/IGBT
向日葵视频色版下载软件安装
- 整流向日葵视频色版下载软件安装
- 开关向日葵视频色版下载软件安装
- TVS向日葵视频色版下载软件安装
- 肖特基向日葵视频色版下载软件安装
- 快速恢复向日葵视频色版下载软件安装
- 整流桥向日葵视频色版下载软件安装
三极管
推荐产品
联系向日葵视频下载安卓网站进入下载官网
深圳市向日葵视频下载安卓网站进入下载官网电子科技有限公司
电话:0755-23087599
手机:13808858392
邮箱:dunianhua@leweitech.com
地址:深圳市宝安区西乡鹤洲恒丰工业城B11栋5楼东
ID5S609F1 600V单相风机驱动芯片
所属分类:芯朋向日葵视频官方网站下载
品牌:芯朋微/安趋
型号:ID5S609F1
封装:SOIC8/DFN8
功率:600V
电流:400mA/800mA
型号:ID5S609F1
封装:SOIC8/DFN8
功率:600V
电流:400mA/800mA
订购热线:0755-23087599
ID5S609F1单相风机驱动芯片管脚和功能与IR2304基本一致,ID5S609F1可兼容替代IR2304。是一款基于P衬底、P外延的高压、高速功率MOSFET和IGBT驱动芯片,其浮地通道能工作在600V的高压下。可用于驱动2个N沟道功率MOSFET或1GBT构成的半桥结构。
ID5S609F1单相风机驱动芯片特性
■ 高侧浮动偏移电压600V
■ 输入逻辑兼容3.3V和5V
■ dV/dt抗干扰能力±50V/nsec
■ 自举工作的浮地通道
■ 芯片工作电压范围10V-20V
■ 高低侧均具有欠压保护功能
■ 输出拉灌电流能力400mA/800mA
■ 高低侧通道均延时匹配
■ 死区时间典型值为180ns
封装订购信息

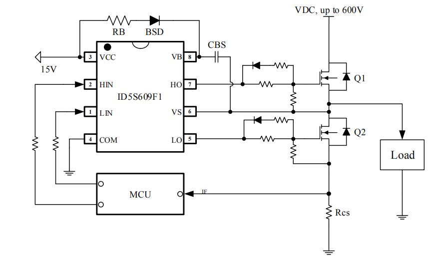
典型应用电路图

ID5S609F1芯片应用领域
■ 中小型功率电机驱动
■ 功率MOSFET或IGBT驱动
■ 半桥功率逆变器
■ 全桥功率逆变器
■ 任意互补驱动转换器
ID5S609F1单相风机驱动芯片输入信号可以兼容CMOS和LSTTL信号,逻辑输入电平低至3.3V。具有大电流输出能力,输入端具有有效电平逻辑互锁功能,能够有效的防止输出功率管共态导通。芯片良好的延时匹配功能可以轻松的适用于高频应用场合,广泛应用于高压风机和泵、步进马达等领域。
阿里巴巴店铺
关注向日葵视频下载安卓网站进入下载官网
收藏向日葵视频下载安卓网站进入下载官网










