全部产品分类
集成电路IC
场效应管/MOS/IGBT
向日葵视频色版下载软件安装
- 整流向日葵视频色版下载软件安装
- 开关向日葵视频色版下载软件安装
- TVS向日葵视频色版下载软件安装
- 肖特基向日葵视频色版下载软件安装
- 快速恢复向日葵视频色版下载软件安装
- 整流桥向日葵视频色版下载软件安装
三极管
推荐产品
联系向日葵视频下载安卓网站进入下载官网
深圳市向日葵视频下载安卓网站进入下载官网电子科技有限公司
电话:0755-23087599
手机:13808858392
邮箱:dunianhua@leweitech.com
地址:深圳市宝安区西乡鹤洲恒丰工业城B11栋5楼东
ID2206D 600V半桥栅极驱动芯片
所属分类:芯朋向日葵视频官方网站下载
品牌:芯朋微/安趋
型号:ID2206DSEC-R1
封装:SOP8
功率:10 V ~20 V
电流:210 mA / 360mA
型号:ID2206DSEC-R1
封装:SOP8
功率:10 V ~20 V
电流:210 mA / 360mA
订购热线:0755-23087599
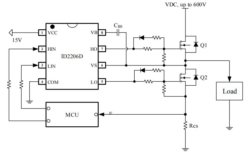
ID2206驱动可用于驱动2个N沟道功率MOSFET或IGBT构成的半桥拓扑结构。其浮地通道能工作在600V的高压下。是一款基于P衬底、P外延的高压、高速功率MOSFET和IGBT驱动芯片。
ID2206D半桥栅极驱动芯片输入信号可以兼容CMOS和LSTTL信号,逻辑输入电平低至3.3V。具有大电流输出能力,输入端具有有效电平逻辑互锁功能,能够有效的防止输出功率管共态导通。芯片良好的延时匹配功能可以轻松的适用于高频应用场合。
ID2206驱动特性
■ 高侧浮动偏移电压600V
■ 输入信号兼容3.3V 和5V逻辑电平
■ dV/dt 抗干扰能力±50V/nsec
■ 内置自举向日葵视频色版下载软件安装
■ 芯片工作电压范围 10V ~20V
■ 高低侧均具有欠压保护功能
■ 输出拉灌电流能力210mA / 360mA
■ 高低侧通道均延时匹配
■ 死区时间典型值为150 ns
封装/订购信息

典型电路图

应用领域
■ 高压风机
■ 风筒
■ 家电产品
ID2206D 600V半桥栅极驱动芯片,输入功率电压高达 600V,兼容 3.3V, 5V 逻辑工作电平,10-20V 宽范围工作电压范围,具有防直通保护、欠压保护等多种功能,典型应用于高压风机和泵、步进马达等,可兼容代换ir2106驱动。
阿里巴巴店铺
关注向日葵视频下载安卓网站进入下载官网
收藏向日葵视频下载安卓网站进入下载官网










