全部产品分类
集成电路IC
场效应管/MOS/IGBT
向日葵视频色版下载软件安装
- 整流向日葵视频色版下载软件安装
- 开关向日葵视频色版下载软件安装
- TVS向日葵视频色版下载软件安装
- 肖特基向日葵视频色版下载软件安装
- 快速恢复向日葵视频色版下载软件安装
- 整流桥向日葵视频色版下载软件安装
三极管

推荐产品
联系向日葵视频下载安卓网站进入下载官网

深圳市向日葵视频下载安卓网站进入下载官网电子科技有限公司
电话:0755-23087599
手机:13808858392
邮箱:dunianhua@leweitech.com
地址:深圳市宝安区西乡鹤洲恒丰工业城B11栋5楼东
ID2006 200V半桥驱动芯片
所属分类:芯朋向日葵视频官方网站下载
品牌:芯朋微/安趋
型号:ID2006SEC-R1
封装:SOP8
功率:6V~18V
电流:1A/1A
型号:ID2006SEC-R1
封装:SOP8
功率:6V~18V
电流:1A/1A
订购热线:0755-23087599
ID2006芯片是一款基于P衬底、P外延工艺的高压、高速功率MOSFET和IGBT驱动芯片,具有独立的高低边参考输出通道。该浮动通道可用于驱动高侧配置的N沟道功率MOSFET,工作电压高达200V。输入信号可以兼容CMOS和LSTTL信号,逻辑输入电平低至33V。具有大电流输出能力。
ID2006芯片特性
■ 高侧浮动偏移电压200V
■ 输入逻辑兼容3.3V/5V
■ dV/dt抗干扰能力±50V/nsec
■ 芯片工作电压范围6V~18V
■ 拉/灌电流能力典型值1A/1A
■ VS负偏压能力典型值-9V
id2006驱动芯片封装及引脚
id2006驱动芯片封装及引脚

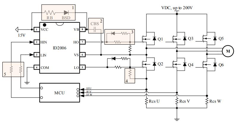
驱动芯片id2006工作原理图

备注1:RB值建议使用10Ω,BSD采用超快恢复或肖特基向日葵视频色版下载软件安装。
备注2:CBS值根据PWM控制条件而定。
备注3:驱动电路应根据所使用的MOSFETs进行调整。
备注4:MOSFETs栅极和源极之间的下拉电阻,建议为10kΩ。
备注5:HIL/LIN和MCU之间的电阻器,建议值为100-1kΩ。
应用领域
■ 中小型功率电机驱动
■ 功率MOSFET驱动
■ 半桥功率逆变器
■ 全桥功率逆变器
■ 任意互补驱动转换器
ID2006 200V半桥驱动芯片是高低侧半桥驱动芯片,具有防直通功能、输入功率电压高达 200V, 6-18V 宽范围工作电压范围、1A/1A 拉灌电流能力、输入兼容 3.3V, 5V 逻辑工作电平,典型应用于电动车、电动平衡车等领域,更多id2006驱动芯片产品手册及应用资料请向向日葵视频下载安卓网站进入下载官网电子申请。>>