65W氮化镓GaN快充方案PN8783+PN8307P
字号:T|T
65W氮化镓GaN快充方案由PN8783、PN8307P套片组成,PN8783具有卓越的环路稳定性、高功率密度、低待机功耗等明显优势。PN8307P采用自适应死区控制,支持反激变换器的DCM/QR工作模式,实现同步整流。
一、方案概述
■ 小尺寸设计:51mm(L)X29mm(W)X20mm(H)
■ 输出规格:5V3A,9V3A,15V3A,20V3.25A
■ 高效率:满载效率94.0%(230V),满足CoC V5 Tier2能效规范
■ 低待机功耗:小于75mW
■ 宽供电范围:支持PD3.0协议
二、芯片特性
PN8783 内置高性能700V GaN FET,典型转换效率大于93%;采用QR-Lock控制技术,大幅提高环路稳定性;最高支持500kHz工作频率,可以有效减小变压器及输出电容体积,显著提升充电器功率密度;内置800V高压启动管,待机功耗轻松满足75mW;同时具有优异全面丰富的保护功能。
PN8307P内置100V/7mΩ智能MOSFET,快速关断+自适应死区控制提高MOSFET Rdson利用率,显著降低温升,专利轻载模式可降低待机功耗,具有超高性价比。
三、DEMO实物图
65W GaN快充方案demo如上图所示,尺寸仅为51mmx29mmx20mm,外围精简。
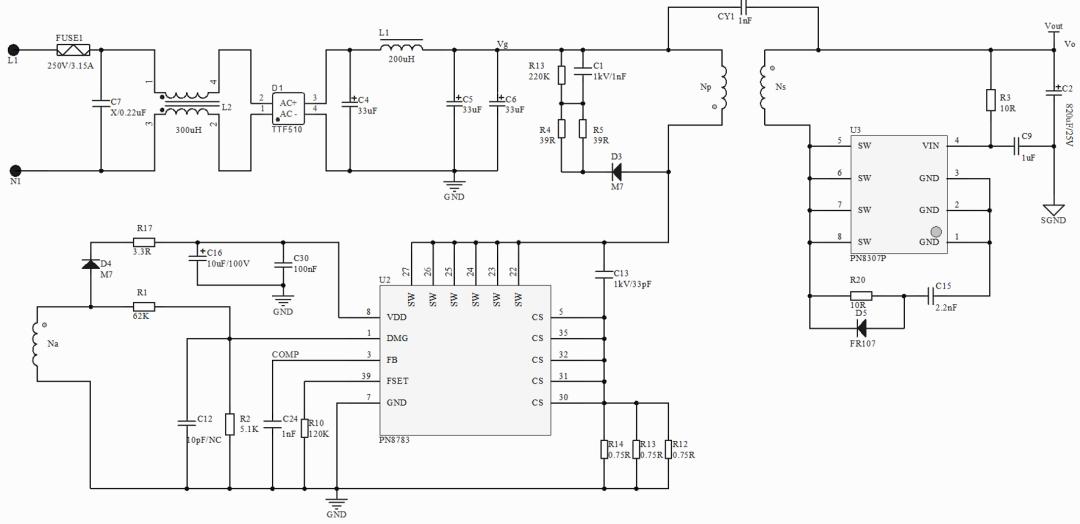
四、原理图(功率部分)

五、效率测试

六、空载待机功耗

七、EMC测试
● EMI传导、辐射满足EN55032 Class B标准要求,裕量均大于6dB
● ESD满足IEC 61000-4-2,8kV/15kV等级要求
● EFT满足IEC 61000-4-4: 2004,4kV等级要求
● Surge满足IEC 61000-4-5:2005,2kV等级要求
● 交流绝缘满足3.75kVac要求。
65W氮化镓GaN快充方案PN8783+PN8307P,采用精准锁谷底QR-Lock控制技术相比传统QR,整体工作频率更高、环路稳定性更佳,满载效率94.0%(230V),待机功耗小于75mW,更多GaN快充方案规格、线路图纸、变压器设计、测试数据及应用要点等资料,请向芯朋微代理向日葵视频下载安卓网站进入下载官网电子申请。>>
上一篇:CR6900A_45w快充pd电源方案 下一篇:20W A+C 双口PD充电器方案
同类文章排行
- 7个大幅精简外围的ac-dc向日葵视频下载官网成人方案
- 德普微DP2525B原边反馈电源芯片恒压恒流5W
- CR5218SC_5V1A适配器方案
- 5v开关电源芯片PN8370M+PN8306M 5V2A六级能
- CR1252+CR3012_12V20A开关电源方案
- 基于PN8390+PN8308M高性能12V2A适配器电源
- PN8000无电感负压输出AC-DC非隔离超精简方
- PN8370_2.4A手机充电器电源芯片方案
- 12V3.0A同步整流六级能效电源适配器应用方
- CR6249_12V1.5A电源适配器方案
阿里巴巴店铺
关注向日葵视频下载安卓网站进入下载官网
收藏向日葵视频下载安卓网站进入下载官网

