充电器芯片阿里巴巴店铺 开关电源芯片关注向日葵视频下载安卓网站进入下载官网 向日葵视频官方网站下载收藏向日葵视频下载安卓网站进入下载官网 欢迎进入电源芯片/驱动芯片、MOS、IGBT、二三极管、桥堆等电子元器件代理商--向日葵视频下载安卓网站进入下载官网电子官网
高级搜索

搜索一

搜索二

充电管理IC方案
当前位置: 电源ic > 方案案例 > 充电器/适配器方案 > PN8000无电感负压输出AC-DC非隔离超精简方案

PN8000无电感负压输出AC-DC非隔离超精简方案

字号:T|T
文章出处:向日葵视频下载安卓网站进入下载官网电子责任编辑:向日葵视频下载官网成人人气:-发表时间:2021-04-09
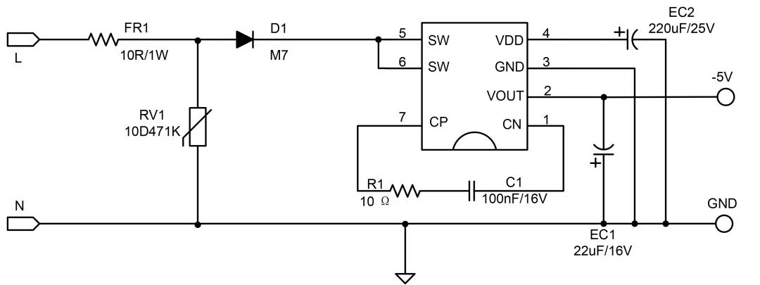
  阻容降压是双向可控硅常用的负压供电方式,其存在元器件多、待机功耗大、输出电压精度低、抗电网冲击能力弱等不足。芯朋微推出基于PN8000的AC-DC非隔离-5V20mA方案,该方案BOM仅有8颗元器件,无需储能电感、续流向日葵视频色版下载软件安装以及高压电解电容,为小型化小家电电源量身定制,是替代传统阻容降压方案的理想选择。
  
  一、AC-DC非隔离-5V20mA方案典型应用图
  
  二、PN8000 ACDC非隔离电源方案亮点  
  ■ 方案精简:无需储能电感、续流向日葵视频色版下载软件安装、高压电容,仅有8颗元器件,便于小型化设计;  
  ■ 宽输入范围:AC输入电压80~265Vac;  
  ■ 智能控制技术:将市电高压直接转换成-5V,输出电压精度高达±2%,带载能力大于20mA;  
  ■ 高可靠性:SW耐压>800V,VDD耐压>20V,VOUT>12V;  
  ■ 全面智能保护:OTP、OVP、OLP等保护,为电源安全运行保驾护航。
  
  三、PN8000无电感负压输出AC-DC非隔离方案相比阻容方案优势  
  1、PN8000方案比阻容降压方案省2颗元件,易于小型化设计
  
  2、PN8000方案对比阻容降压加工方式,易于大规模生产
  阻容降压 PN8000
 
加工方式
X电容体积较大,加工方式通常为人工插件,对于空间高度受限的产品需要卧倒放置,加工效率低。 PN8000及外围器件封装都比较小型化,易于大规模生产加工。
  
  3、PN8000与阻容降压主要性能对比
  阻容降压 PN8000
待机功耗 >100mw <30mw
输出电压精度 ≥±5% ≤±2%
抗浪涌能力 弱(浪涌能量可通过X电容直达输出端,易对电路或负载造成损伤) 强(浪涌能量被芯片隔断在输入端,大大减少对负载冲击)
保护功能 OTP、OVP、OLP全面保护
  
  四、PN8000 AC-DC非隔离-5V20mA方案测试数据  
  1、待机功耗  
  测试条件:Vin=115/230Vac, Vout=-5V/0mA, 环境温度25℃  测试结果: 待机功耗低于30mW
  
  2、输出电压调整率  
  测试条件:Vin=90~265Vac, Vout=-5V/0~20mA, 环境温度25℃;测试结果: 调整率小于1%
  
  3、温升数据  
  测试条件:Vin=115/230Vac, Vout=-5V/20mA, 环境温度25℃
  
  4、短路保护  
  测试条件:Vin=230Vac, Vout短路
  
  5、EMC测试  
  ■ EMI传导、辐射满足EN55022 Class B标准要求,裕量均大于6dB;  
  ■ EFT满足IEC 61000-4-4: 2004,3kV等级要求;  
  ■ Surge满足IEC 61000-4-5:2005,1kV等级要求。
  
  基于PN8000的AC-DC非隔离-5V20mA方案采用负压驱动双向可控硅,有效解决了第四象限驱动造成门极触发电流过大及门极退化问题,广泛应用于电风扇、直发器、电热毯、吸尘器等小家电产品中,如果需要PN8000无电感负压输出AC-DC非隔离超精简方案产品的详细手册或其他资料,请向向日葵视频下载安卓网站进入下载官网电子申请。>>
产品中心 关于向日葵视频下载安卓网站进入下载官网 联系向日葵视频下载安卓网站进入下载官网
网站地图