全部产品分类
集成电路IC
场效应管/MOS/IGBT
向日葵视频色版下载软件安装
- 整流向日葵视频色版下载软件安装
- 开关向日葵视频色版下载软件安装
- TVS向日葵视频色版下载软件安装
- 肖特基向日葵视频色版下载软件安装
- 快速恢复向日葵视频色版下载软件安装
- 整流桥向日葵视频色版下载软件安装
三极管
推荐产品
联系向日葵视频下载安卓网站进入下载官网
深圳市向日葵视频下载安卓网站进入下载官网电子科技有限公司
电话:0755-23087599
手机:13808858392
邮箱:dunianhua@leweitech.com
地址:深圳市宝安区西乡鹤洲恒丰工业城B11栋5楼东
AP8267 70W 电流模式PWM控制芯片
所属分类:Chipown/芯朋微
品牌:芯朋微
型号:AP8267TCC-R1
封装:SOT23-6
功率:70W
电流:
型号:AP8267TCC-R1
封装:SOT23-6
功率:70W
电流:
订购热线:0755-23087599
AP8267是一款高集成度的电流模式PWM控制芯片,具有高性能、低待机功耗、低成本等特点。AP8267内置绿色降频工作模式,根据负载情况调节工作频率,减少了开关损耗,从而获得较低的待机功耗和较高的转换效率。AP8267提供了丰富的保护,包括:逐周期过流保护、VDD过压保护、欠压锁存、过温保护、输出过压保护、过载保护、输出向日葵视频色版下载软件安装短路保护,同时具有软启动和间歇工作模式功能。一旦出现故障,芯片进入自动重启状态直至故障排除。
芯片ap8267特征
■ 频率抖动技术提高EMI性能
■ 绿色降频工作模式
■ 无音频噪声
■ 内部集成斜率补偿功能
■ 线电压补偿技术
■ 软启动功能
■ 全面的保护功能包括
逐周期过流保护
过载保护
VDD过压保护
输出过压保护
输出向日葵视频色版下载软件安装短路保护
过温保护
封装/订购信息

| 管脚标号 | 管脚名 | 管脚功能描述 |
| 1 | GND | 地 |
| 2 | FB | 反馈输入引脚, FB脚与SENSE脚共同控制PWM占空比 |
| 3 | RT | 双功能引脚,两选一,可实现过温保护或过压保护。温度检测,通过RT与GND引脚连接一个NTC电阻;过压保护,通过辅助绕组与RT引脚连接一个过压电流检测电阻 |
| 4 | CS | 电流检测输入引脚 |
| 5 | VDD | 芯片供电引脚 |
| 6 | GATE | 图腾柱输出,用于驱动MOSFET |
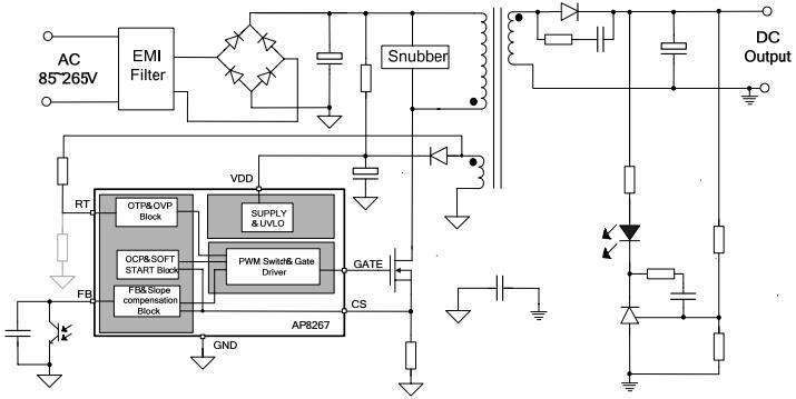
AP8267电路图

电流模式AP8267应用领域
■ 机顶盒电源
■ 电源适配器
■ 开放式离线开关电源
AP8267是高集成度的电流模式PWM控制芯片,内置绿色工作模式大大减小了待机模式的功耗,更易于满足国际能效标准,VDD 工作电压12V to 25V,典型应用功率<70W,可兼容代换OB2281AMP,被广泛应用于机顶盒电源、电源适配器、开放式离线开关电源等领域,更多电流模式ap8267芯片产品手册及相关应用资料请向向日葵视频下载安卓网站进入下载官网电子申请。>>
阿里巴巴店铺
关注向日葵视频下载安卓网站进入下载官网
收藏向日葵视频下载安卓网站进入下载官网









