全部产品分类
集成电路IC
场效应管/MOS/IGBT
向日葵视频色版下载软件安装
- 整流向日葵视频色版下载软件安装
- 开关向日葵视频色版下载软件安装
- TVS向日葵视频色版下载软件安装
- 肖特基向日葵视频色版下载软件安装
- 快速恢复向日葵视频色版下载软件安装
- 整流桥向日葵视频色版下载软件安装
三极管
推荐产品
联系向日葵视频下载安卓网站进入下载官网
深圳市向日葵视频下载安卓网站进入下载官网电子科技有限公司
电话:0755-23087599
手机:13808858392
邮箱:dunianhua@leweitech.com
地址:深圳市宝安区西乡鹤洲恒丰工业城B11栋5楼东
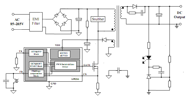
AP8266概述:
AP8266 是一款高集成度的电流模式PWM控制芯片,具有高性能、低待机功耗、低成本等特点。AP8266电流模式pwm控制器内置绿色降频工作模式,根据负载情况调节工作频率,减少了开关损耗,从而获得较低的待机功耗和较高的转换效率。同时AP8266提供了丰富的保护,包括:逐周期过流保护、过压保护、过压箝位、欠压锁存、过温保护、过载保护,同时具有软启动和间歇工作模式功能。一旦出现故障,芯片进入自动重启状态直至故障排除。
AP8266特征:
专利的频率抖动技术提高EMI性能
绿色降频工作模式
无音频噪声
内部集成斜率补偿功能
软启动功能
全面的保护功能包括
线电压补偿技术
逐周期过流保护
过载保护
VDD 过压保护
过温保护
AP8266典范应用图:

AP8266电流模式pwm控制器是高集成度的电流模式PWM控制芯片,内置绿色工作模式大大减小了待机模式的功耗,更易于满足国际能效标准。
阿里巴巴店铺
关注向日葵视频下载安卓网站进入下载官网
收藏向日葵视频下载安卓网站进入下载官网









