全部产品分类
集成电路IC
场效应管/MOS/IGBT
向日葵视频色版下载软件安装
- 整流向日葵视频色版下载软件安装
- 开关向日葵视频色版下载软件安装
- TVS向日葵视频色版下载软件安装
- 肖特基向日葵视频色版下载软件安装
- 快速恢复向日葵视频色版下载软件安装
- 整流桥向日葵视频色版下载软件安装
三极管
推荐产品
联系向日葵视频下载安卓网站进入下载官网
深圳市向日葵视频下载安卓网站进入下载官网电子科技有限公司
电话:0755-23087599
手机:13808858392
邮箱:dunianhua@leweitech.com
地址:深圳市宝安区西乡鹤洲恒丰工业城B11栋5楼东
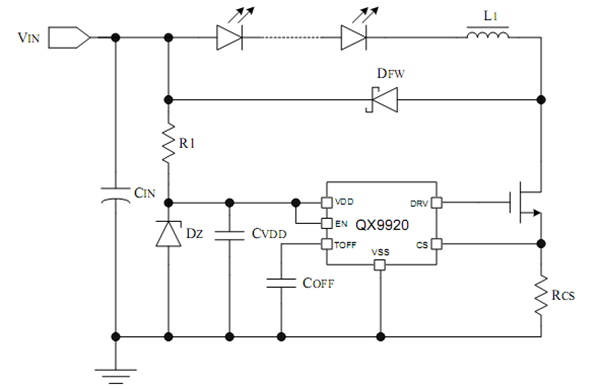
QX9920产品特点:
QX9920 是一款高效率,稳定可靠的高亮度LED灯恒流驱动控制芯片,内置高精度比较器,固定关断时间控制电路,恒流驱动电路等,特别适合大功率、多个高亮度LED灯串的恒流驱动.
QX9920 是一款高效率,稳定可靠的高亮度LED灯恒流驱动控制芯片,内置高精度比较器,固定关断时间控制电路,恒流驱动电路等,特别适合大功率、多个高亮度LED灯串的恒流驱动.
QX9920采用固定关断时间的峰值电流控制方式,其工作频率最高可达1MHz,可使外部电感和滤波电容体积减小,效率提高,节省PCB面积。关断时间最小为620ns,并可通过外部电容进行调节,工 作频率也可根据用户要求进行调节。在EN端加PWM信号,可调节LED灯的亮度。
QX9920通过调节外置电流检测电阻的阻值来设置流过LED灯的电流,从而设置LED灯的亮度,流过LED灯的电流可从几十毫安到2.5安培变化。
QX9920采用SOT23-6封装。
QX9920产品特点:
宽输入电压范围:2.5V~100V
高效率:可高达90%
最大工作频率:1MHz
芯片供电欠压保护:2.5V
峰值电流采样电压:250mV
亮度可调:EN端加PWM信号
关断时间可调
内置电流采样前沿消隐电路
典型应用图

典型应用图

阿里巴巴店铺
关注向日葵视频下载安卓网站进入下载官网
收藏向日葵视频下载安卓网站进入下载官网









