全部产品分类
集成电路IC
场效应管/MOS/IGBT
向日葵视频色版下载软件安装
- 整流向日葵视频色版下载软件安装
- 开关向日葵视频色版下载软件安装
- TVS向日葵视频色版下载软件安装
- 肖特基向日葵视频色版下载软件安装
- 快速恢复向日葵视频色版下载软件安装
- 整流桥向日葵视频色版下载软件安装
三极管
推荐产品
联系向日葵视频下载安卓网站进入下载官网
深圳市向日葵视频下载安卓网站进入下载官网电子科技有限公司
电话:0755-23087599
手机:13808858392
邮箱:dunianhua@leweitech.com
地址:深圳市宝安区西乡鹤洲恒丰工业城B11栋5楼东
PN8395-12v电源芯片
所属分类:Chipown/芯朋微
品牌:芯朋微
型号:PN8395
封装:DIP/SOP
功率:18W/24W
电流:1.5A/2A
型号:PN8395
封装:DIP/SOP
功率:18W/24W
电流:1.5A/2A
订购热线:0755-23087599
PN8395-12v电源芯片概述
PN8395集成超低待机功耗准谐振原边控制器及650V高雪崩能力智能功率MOSFET,用于高性能、外围元器件精简的充电器、适配器和内置电源。
PN8395为原边反馈工作模式,可省略光耦和TL431,支持CCM和DCM两种工作模式。内置高压启动电路,可实现芯片空载损耗(230VAC)小于50mW。
PN8395 12v电源芯片在恒压模式,采用准谐振、多模式技术与PWM频率切换技术共同提高效率并消除音频噪声,使得系统满足6级能效标准,频率抖动技术可实现较好的EMI特性;在恒流模式,输出电流和功率可通过CS脚的电阻进行调节。
该芯片提供了极为全面的智能保护功能,包含逐周期过流保护、过压保护、开环保护、过温保护、输出短路保护和CS开/短路保护等。
PN8395产品特征
■ 内置650V高雪崩能力智能功率MOSFET
■ 内置高压启动电路,小于50mW空载损耗(230VAC)
■ 支持CCM和DCM两种工作模式
■ 采用准谐振与多模式技术提高效率,满足6级能效标准
■ 全电压输入范围±5%的CC/CV精度
■ 原边反馈可省光耦和TL431
■ 恒压、恒流、输出线补偿外部可调
■ 无需额外补偿电容、无音频噪声
■ 智能保护功能
过温保护 (OTP)
VDD欠压&过压保护 (UVLO&OVP)
逐周期过流保护 (OCP)
CS开/短路保护 (CS O/SP)
开环保护 (OLP)
PN8395-12v电源芯片封装/订购信息

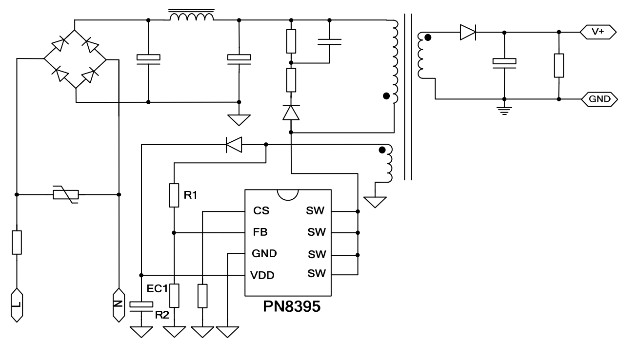
PN8395管脚定义
| 管脚名 | 管脚标号 | 管脚功能描述 |
| CS | 1 | 电流检测引脚 |
| FB | 2 | 反馈引脚,辅助绕组电压通过电阻反馈稳定输出 |
| GND | 3 | 地电位 |
| VDD | 4 | 工作电压输入引脚 |
| SW | 5,6,7,8 | 智能功率MOSFET Drain端引脚,跟变压器初级相连 |
12v电源芯片典型应用电路图

PN8395应用领域
■ 开关电源适配器
■ 机顶盒等外置电源
如果需要PN8395-12v电源芯片的了产品手册、原理图,电源输入输出规格,BOM 表和变压器参数等详细资料的,请向向日葵视频下载安卓网站进入下载官网申请。>>
阿里巴巴店铺
关注向日葵视频下载安卓网站进入下载官网
收藏向日葵视频下载安卓网站进入下载官网









