全部产品分类
集成电路IC
场效应管/MOS/IGBT
向日葵视频色版下载软件安装
- 整流向日葵视频色版下载软件安装
- 开关向日葵视频色版下载软件安装
- TVS向日葵视频色版下载软件安装
- 肖特基向日葵视频色版下载软件安装
- 快速恢复向日葵视频色版下载软件安装
- 整流桥向日葵视频色版下载软件安装
三极管
推荐产品
联系向日葵视频下载安卓网站进入下载官网
深圳市向日葵视频下载安卓网站进入下载官网电子科技有限公司
电话:0755-23087599
手机:13808858392
邮箱:dunianhua@leweitech.com
地址:深圳市宝安区西乡鹤洲恒丰工业城B11栋5楼东
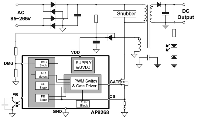
AP8268概述:
AP8268是一款高集成度的电流模式PWM控制芯片,具有高性能、低待机功耗、低成本等特点。AP8268 PWM控制芯片通过QR-PWM、QR-PFM、Burst-mode的三种模式混合调制技术,实现了低待机功耗和全电压范围下的最佳效率,频率调制技术和SoftDriver技术充分保证良好的EMI表现。AP8268同时提供了全面的管脚开短路保护,以及逐周期过流保护、VDD过压保护、欠压锁存、过温保护、输出过压保护、过载保护、输出向日葵视频色版下载软件安装短路保护等功能。
AP8268产品特征:
■ 软启动功能
■ QR-PWM、QR-PFM、Burst-mode混合模式提高效率(AP8268A带QR功能,AP8268B不带QR功能)
■ 专利的频率抖动技术提高EMI性能
■ 内部集成斜率补偿功能
■ 高低压分频功能
■ 自适应的线电压补偿功能
■ 全面的保护功能包括
过温保护 (OTP)
输出过压保护
逐周期过流保护 (OCP)
输出开/短路保护
专利的DMG电阻开/短路保护(Latch模式)
次级整流管短路保护
过载保护(OLP)
AP8268封装/订购信息:

AP8268典型应用:

AP8268特性曲线:

AP8268高性能多模式PWM控制芯片极限工作范围:
VDD 脚耐压……….………………..……………-0.3~45V
FB,CS,DMG 脚耐压……………….……………-0.3~7V
GATE脚耐压……………….………….…………-0.3~15V
存储温度范围…………………….…...…. ….-55~150℃
管脚焊接温度 (10秒)……………..……………...260℃
封装热阻 RθJA (SOT23-6L)…..........………….260℃/W
人体模式 ESD 能力(1)(HBM)……..…...….……... 4kV
机器模式 ESD 能力(1)(MM)……..…...….……... 300V
阿里巴巴店铺
关注向日葵视频下载安卓网站进入下载官网
收藏向日葵视频下载安卓网站进入下载官网









