全部产品分类
集成电路IC
场效应管/MOS/IGBT
向日葵视频色版下载软件安装
- 整流向日葵视频色版下载软件安装
- 开关向日葵视频色版下载软件安装
- TVS向日葵视频色版下载软件安装
- 肖特基向日葵视频色版下载软件安装
- 快速恢复向日葵视频色版下载软件安装
- 整流桥向日葵视频色版下载软件安装
三极管
推荐产品
联系向日葵视频下载安卓网站进入下载官网
深圳市向日葵视频下载安卓网站进入下载官网电子科技有限公司
电话:0755-23087599
手机:13808858392
邮箱:dunianhua@leweitech.com
地址:深圳市宝安区西乡鹤洲恒丰工业城B11栋5楼东
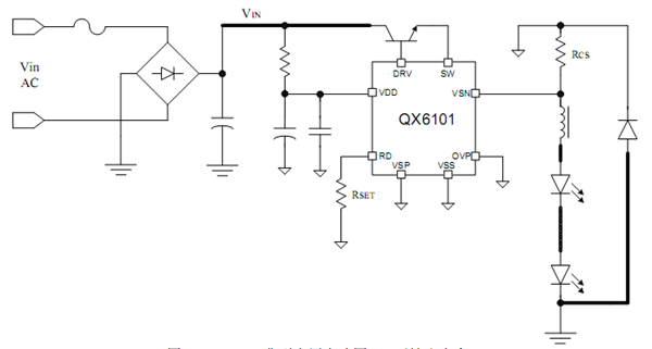
QX6101产品描述:
QX6101是一款具有自供电功能的高精度降压型大功率LED恒流驱动芯片,适用于交流85V 到265V全范围输入电压非隔离LED恒流电源。芯片采用自供电结构,无需辅助绕组,或者其他辅助供电方式,用于驱动NPN三极管,提供高性价比。芯片内部集成的抖频功能可降低EMI成本,内置环路补偿与斜坡补偿,无需外部补偿,应用设计简单。专利的高端电流检测、固定频率、电流模PWM 控制方式,具有优异的线性调整率和负载调整率。
QX6101是一款具有自供电功能的高精度降压型大功率LED恒流驱动芯片,适用于交流85V 到265V全范围输入电压非隔离LED恒流电源。芯片采用自供电结构,无需辅助绕组,或者其他辅助供电方式,用于驱动NPN三极管,提供高性价比。芯片内部集成的抖频功能可降低EMI成本,内置环路补偿与斜坡补偿,无需外部补偿,应用设计简单。专利的高端电流检测、固定频率、电流模PWM 控制方式,具有优异的线性调整率和负载调整率。
QX6101具有多重保护功能,包括逐周期限流保护,LED开路、短路保护,输入供电欠压保护及电源箝位等功能。QX6101 采用 SOP8 封装。
QX6101产品特点:
自供电结构,无需辅助供电
LED均值电流控制,恒流效果好
LED输出电流精度:±3%
高效率:最高可达 93%以上
电流模 PWM 控制
固定工作频率
抖频功能
内置环路补偿、斜坡补偿
LED开路、短路保护
芯片供电欠压保护
典型应用图

典型应用图

阿里巴巴店铺
关注向日葵视频下载安卓网站进入下载官网
收藏向日葵视频下载安卓网站进入下载官网









