全部产品分类
集成电路IC
场效应管/MOS/IGBT
向日葵视频色版下载软件安装
- 整流向日葵视频色版下载软件安装
- 开关向日葵视频色版下载软件安装
- TVS向日葵视频色版下载软件安装
- 肖特基向日葵视频色版下载软件安装
- 快速恢复向日葵视频色版下载软件安装
- 整流桥向日葵视频色版下载软件安装
三极管
推荐产品
联系向日葵视频下载安卓网站进入下载官网
深圳市向日葵视频下载安卓网站进入下载官网电子科技有限公司
电话:0755-23087599
手机:13808858392
邮箱:dunianhua@leweitech.com
地址:深圳市宝安区西乡鹤洲恒丰工业城B11栋5楼东
PN8147产品描述:
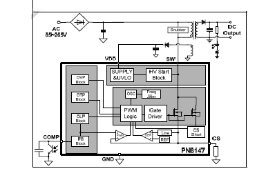
pn8147电源芯片内部集成了脉宽调制控制器和功率MOSFET,专用于高性能、外围元器件精简的交直流转换开关电源。该芯片提供了极为全面和性能优异的智能化保护功能,包括周期式过流保护(外部可调)、过载保护、过压保护、CS短路保护、软启动功能。通过Hi-mode、Eco-mode、Burst-mode的三种脉冲功率调节模式混合技术和特殊器件低功耗结构技术实现了超低的待机功耗、全电压范围下的最佳效率。良好的EMI表现由频率调制技术和Soft Driver技术充分保证。该芯片还内置智能高压启动模块。PN8147为需要超低待机功耗的高性价比反激式开关电源系统提供了一个先进的实现平台,非常适合六级能效标准、Eur2.0、能源之星的应用。
PN8147产品特点:
内置650V高雪崩能力的功率MOSFET
Hi-mode(60kHz PWM)
Eco-mode(动态PFM)
Burst-mode (25kHz间歇工作模式)
改善EMI的频率调制技术
空载待机功耗 < 50 mW @230VAC
软启动技术
内置高压启动电路
内置线电压补偿和斜坡补偿
开放式输出功率 >18W@230VAC
优异全面的保护功能
过温保护(OTP)
过载保护(OLP)
外部电阻可调式周期过流保护(OCP)
过压保护(OVP)
CS短路保护
pn8147典型应用电路图
pn8147典型应用电路图

PN8147广泛应用于:
开关电源适配器和电池充电器
白色家电、个人电脑、音响等辅助电源
LCD /PDP电视机辅助电源
基于 PN8147 的六级能效适配器电源应用方案特性概述:
·双面板设计,单面元器件,面积:34mm*60mm;
·输入电压:85~265Vac;
·输出功率:12W(max);
·待机功耗:<100mW
·拥有可恢复短路保护,过载保护,VDD 过压保护,过温保护;
·平均效率:≥82.96%;
更多基于 PN8147 设计输出 12V/1.0A 的开关电源原理图,电源输入输出规格,BOM 表和变压器参数等资料可向向日葵视频下载安卓网站进入下载官网电子在线客服申请。。。
阿里巴巴店铺
关注向日葵视频下载安卓网站进入下载官网
收藏向日葵视频下载安卓网站进入下载官网









