全部产品分类
集成电路IC
场效应管/MOS/IGBT
向日葵视频色版下载软件安装
- 整流向日葵视频色版下载软件安装
- 开关向日葵视频色版下载软件安装
- TVS向日葵视频色版下载软件安装
- 肖特基向日葵视频色版下载软件安装
- 快速恢复向日葵视频色版下载软件安装
- 整流桥向日葵视频色版下载软件安装
三极管
推荐产品
联系向日葵视频下载安卓网站进入下载官网
深圳市向日葵视频下载安卓网站进入下载官网电子科技有限公司
电话:0755-23087599
手机:13808858392
邮箱:dunianhua@leweitech.com
地址:深圳市宝安区西乡鹤洲恒丰工业城B11栋5楼东
SD8666QS 36W内置MOS原边PWM控制芯片
所属分类:SLAN/士兰微
品牌:士兰微
型号:SD8666QS
封装:EHSOP-5-325-1.7
功率:36W
电流:12v3a
型号:SD8666QS
封装:EHSOP-5-325-1.7
功率:36W
电流:12v3a
订购热线:0755-23087599
SD8666QS概述:
SD8666QS 是用于开关电源的内置高压功率MOSFET、外置采样电阻的准谐振电流模式PWM+PFM 控制器。
SD8666QS 原边PWM控制芯片具有多重模式控制:在重载下,高压时工作在QR 模式,可以减小开关损耗,低压时工作固定频率(55KHz)的CCM 模式。在中载和轻载下,工作在QR+PFM 模式,可以提高转换效率。在空载下,进入打嗝模式,有效地降低电路的待机功耗。
SD8666QS 具有抖频功能,以降低EMI。具有峰值电流补偿功能,在不同的AC 输入电压下能保持极限输出功率一致。还有软启动功能,在上电过程中减小器件应力。
SD8666QS原边PWM控制芯片内部集成了各种异常状态的保护功能,包括VCC过压保护,输出过载保护,输出过压保护,前沿消隐,逐周期峰值限流,输出向日葵视频色版下载软件安装短路保护,AC 输入电压欠压/过压保护和过温保护等。
SD8666QS原边PWM控制芯片主要特点:
■ QR 模式改善EMI 和减小开关损耗
■ 轻载下的PFM 模式提高效率
■ 空载时进入打嗝模式
■ 低压重载升频提高极限输出功率
■ 抖频改善EMI
■ 峰值电流补偿
■ 软启动
■ VCC 过压保护
■ 输出过载保护
■ 前沿消隐
■ 逐周期峰值限流
■ 输出向日葵视频色版下载软件安装短路保护
■ AC 输入电压欠压/过压保护
■ 外部可设的输出过压保护
■ 过温保护
SD8666QS典型输出功率能力:
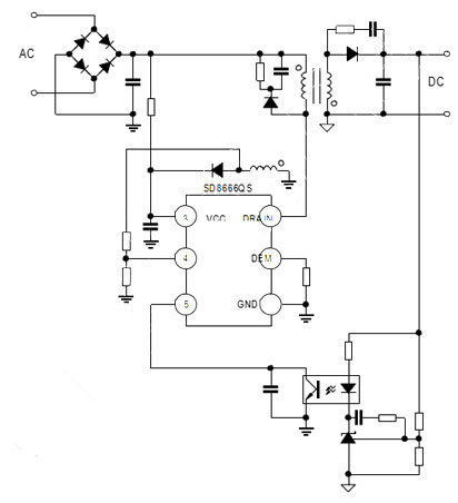
SD8666QS典型应用电路图:
| 产品 | 85-265V | |
| 适配器 | 开放式 | |
| SD8666QS | 36W | 48W |
SD8666QS典型应用电路图:

SD8666QS应用领域:
■ 开放式电源
■ 适配器
■ 机顶盒电源
芯片SD8666QS可广泛适用于36W适配器或48W开放环境,包括通用适配器、快充、显示器和平板电视等,典型应用于12V3A适配器方案,更多sd8666qs应用电路、sd8666qs数据手册、规格书及应用资料请向士兰微代理向日葵视频下载安卓网站进入下载官网电子申请。>>
阿里巴巴店铺
关注向日葵视频下载安卓网站进入下载官网
收藏向日葵视频下载安卓网站进入下载官网










