全部产品分类
集成电路IC
场效应管/MOS/IGBT
向日葵视频色版下载软件安装
- 整流向日葵视频色版下载软件安装
- 开关向日葵视频色版下载软件安装
- TVS向日葵视频色版下载软件安装
- 肖特基向日葵视频色版下载软件安装
- 快速恢复向日葵视频色版下载软件安装
- 整流桥向日葵视频色版下载软件安装
三极管
推荐产品
联系向日葵视频下载安卓网站进入下载官网
深圳市向日葵视频下载安卓网站进入下载官网电子科技有限公司
电话:0755-23087599
手机:13808858392
邮箱:dunianhua@leweitech.com
地址:深圳市宝安区西乡鹤洲恒丰工业城B11栋5楼东
SD8530AS原边控制芯片描述:
SD8530AS是内置高压三极管的原边控制模式的开关电源控制器(PSR),内置线损补偿和峰值电流补偿功能,采用PFM调制技术,提供精确的恒压/恒流(CV/CC)控制环路,具有非常高的稳定性和平均效率。
采用SD8530AS设计系统,无需光耦和Y电容,可省去次级反馈控制、环路补偿,精简电路、降低成本。
SD8530AS原边控制芯片在AC85~264V范围内推荐6W功率。
SD8530AS原边控制芯片主要特点:
■ 内置高压三极管
■ 原边控制模式
■ 低启动电流
■ 前沿消隐
■ PFM 调制
■ 过压保护
■ 欠压锁定
■ 短路保护
■ 过温保护
■ 环路开路保护
■ 线损电压补偿
■ 峰值电流补偿
■ 逐周期限流
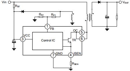
SD8530AS原边控制芯片管脚排列图:
| 管脚号 | 管脚名称 | I/O | 功 能 描 述 |
| 1 | FB | I | 反馈电压输入端; |
| 2 | NC | -- | 空脚; |
| 3 | VCC | P | 供电电源; |
| 4 | ISEN | I | 峰值电流采样端; |
| 5,6 | OC | O | 高压 NPN 管 C 端。 |
| 7 | GND | G | 地; |
SD8530AS原边控制芯片典型电路图:

SD8530AS原边控制芯片应用于手机充电器、小功率适配器、MP3 及其它便携式设备充电器、待机电源更多SD8530AS内置BJT 6W原边控制芯片产品手册或者相关方案资料,可向向日葵视频下载安卓网站进入下载官网电子申请。。。
阿里巴巴店铺
关注向日葵视频下载安卓网站进入下载官网
收藏向日葵视频下载安卓网站进入下载官网










