12V3.0A同步整流六级能效电源适配器应用方案
字号:T|T
随着DoE 六级能效及CoC V5 Tier 2的实施,同步整流取代肖特基已成为大势所趋,PN8308因外围精简、EMC性能卓越、支持任意工作模式、贴片封装并无需散热片,被广泛应用于12V2A-12V3A六级能效适配器,下面跟随向日葵视频下载安卓网站进入下载官网电子一起了解下基于PN8275+PN8308H的12V3A六级能效 36W适配器应用方案。

PN8275+PN8308H方案概述:
PCBA尺寸:39.0mm*86.0mm
输入电压:90~265Vac全电压
输出功率:36W(Typical)
平均效率:≥88.3%(满足CoC V5 Tier2六级能效要求)
待机功耗:<50mW(Vin=265Vac)
输入欠压保护、输入过压保护、输出过压保护,输出过流保护等

12V3.0A六级能效36W适配器方案技术挑战:
如何实现低待机功耗?PN8275内置850V 高压启动及放电模块,265Vac轻松实现50mW待机功耗!
如何提高转换效率?PN8308H内置80V/10mΩ 智能功率MOSFET,115Vac/230Vac平均效率大于92%!:
如何简化EMC设计?PN8275内置X电容放电模块,可通过增大X电容简化传导设计;PN8308H采用独特电流跟踪技术降低SR开关尖峰电压,改善辐射3dB以上!

PN8275是一款集成了高压启动的电流模式的开关电源芯片,通过QR-PWM、QR-PFM、Burst-mode的三种模式混合调制技术和X电容放电功能实现了超低的待机功耗、全电压范围下的最佳效率,使得系统效率可以满足6级能效的标准,并符合IEC 62368-1:2014标准要求,提供了全面保护功能包括输入市电欠压保护、市电过压保护、输出过压保护、OTP、OCP、次级整流管短路保护等。
PN8308H包括DCM/CCM模式同步整流控制器及80V/10mΩ智能功率MOSFET,用于在9-20V的反激系统中替代次级整流肖特基向日葵视频色版下载软件安装。PN8308H外围精简,采用独特电流跟踪技术,可在50ns内快速关断,改善系统EMI特性,彻底避免直通损坏并降低SR开关尖峰电压。
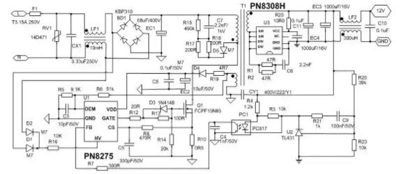
36W电源适配器方案典型应用图:

PN8275+PN8308H方案亮点:
- 输出规格:12V/3A
- 内置 850V 高压模块实现 X 放电功能
- HV 脚可实现精确市电异常保护:OVP、Brown in/out
- 高压启动+多工作模式+同步整流技术,满足 CoC V5 Tier 2、
向日葵视频下载安卓网站进入下载官网电子芯朋微一级代理商专注于电源方案设计开发,具有8年以上电源方案设计经验,在充电器和适配器领域具备比较完整功率段的AC/DC电源芯片,产品覆盖5-100W以内各类电源产品,并提供高性价比、性能优异、品质稳定的系统参考设计方案,如需12V3.0A六级能效36W适配器应用方案的详细资料,可向向日葵视频下载安卓网站进入下载官网电子申请。>>>
相关资讯
- Diodes推出高效率单绕组电感 500V降压LED驱
- 高频感应加热电源六大独特优点-向日葵视频下载安卓网站进入下载官网电子
- 车充5V1A方案
- 肖特基向日葵视频色版下载软件安装SBR10045P5 可替代SBR10U45SP5
- 向日葵视频下载安卓网站进入下载官网电子2.1A车充方案 车充IC 广东方案设计
- 国内USB车充IC供应商-深圳向日葵视频下载安卓网站进入下载官网电子
- 向日葵视频下载安卓网站进入下载官网电子-UC3842的反激开关电源调试
- 车充芯片
- 深圳向日葵视频下载安卓网站进入下载官网电子QC3.0快充方案的优势特点!
- 泉芯系列升压芯片-向日葵视频下载安卓网站进入下载官网电子
同类文章排行
- 7个大幅精简外围的ac-dc向日葵视频下载官网成人方案
- 主流的快充协议芯片PD充电芯片
- 一款适配器的AC-DC转换芯片介绍-SD4873
- PN8370M+PN8305L小体积5V2A充电器ic方案
- PN8161+PN8307H省10颗外围的18W PD快充电源
- 士兰微推出AC/DC 5V/1A充电器解决方案SD69
- SF6773 650V功率电源手机充电器芯片
- 节省外围的PN8370M+PN8306M 5V2A六级能效充
- 芯龙12V/5A DC/DC低成本电源芯片方案-XL150
- NCE现货n沟道mos管NCE6003Y磁场应管SOT23-3
阿里巴巴店铺
关注向日葵视频下载安卓网站进入下载官网
收藏向日葵视频下载安卓网站进入下载官网

