ir2110驱动替代料ID7S625高压半桥驱动芯片
字号:T|T
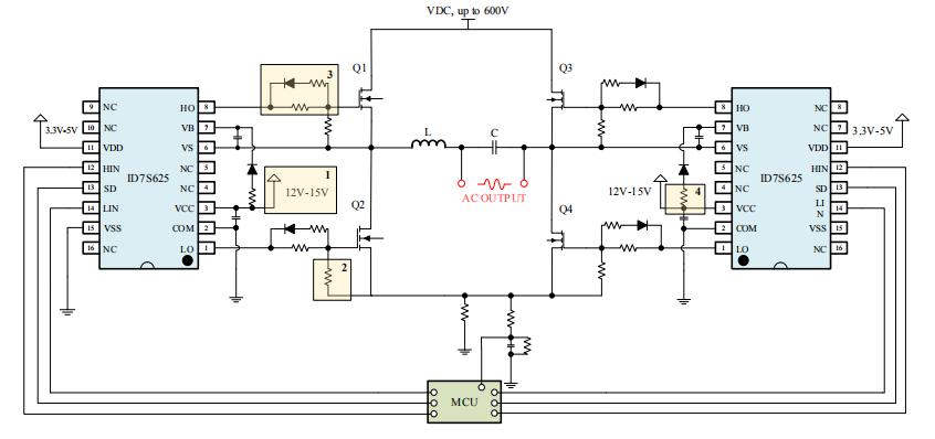
IR2110驱动是大功率MOSFET和IGBT专用栅极驱动集成电路,已在电源变换、马达调速等功率驱动领域中获得了广泛的应用,ir2110驱动替代料ID7S625高压半桥驱动芯片不仅简化了系统电路,更提高了电路效率,实现了电路结构的高频化、小型化。

ir2110替代芯片ID7S625特性
■ 高侧浮动偏移电压600V
■ 输入逻辑兼容3.3V/5V/15V
■ 自举工作的浮地通道
■ 芯片工作电压范围10V一20V
■ 所有通道均具有欠压保护功能(UVLO)
■ 输出电流能力2.5A
■ 所有通道均有延时匹配功能

ir2110驱动替代料ID7S625高压高低侧栅极驱动芯片具有体积小(采用WSOP-16封装)、集成度高(可用于驱动一个N沟道功率MOSFE或IGBT半桥拓扑结构),响应快(dV/dt 75 V/ns),驱动能力强(IO+/IO 2.5/2.5 A)等优点,内置欠压保护、延时匹配功能可以为更好的适配高频应用。
同类文章排行
- ap8022代换viper22a可兼容,不改PCB及外围
- 电源芯片sdh8302s可PIN脚代换VIPER12A/AP80
- 什么是MOS管的雪崩及mos管雪崩击穿原理!
- 常用dc-dc降压芯片推荐
- 国产向日葵视频下载官网成人有哪些?
- IR4427替换芯片ID1127双低侧、大电流驱动,
- sdh8303代换viper22a/AP8012H,PIN脚兼容无
- PN555L内置690V小功率非隔离芯片可替PN8008
- 常用低压mos管型号及选型!
- 开关电源原边反馈(PSR)技术深度解析!
阿里巴巴店铺
关注向日葵视频下载安卓网站进入下载官网
收藏向日葵视频下载安卓网站进入下载官网

