低功耗芯片广泛应用充电器、适配器领域!
字号:T|T
一直以来性能与功耗就是一对矛盾体的存在,电源设计师为了设计出高性能、低功耗的电源产品,尝试了各种方法,而PN8370这款高能效低功耗芯片以体积小、重量轻、效率高等特点在充电器、适配器领域备受广大电源工程师的青睐。
PN8370是一款低成本高性能的低功耗芯片,外围元件少,可省略光耦和TL431,节约成本,内置650V高雪崩能力智能功率MOSFET,可轻松实现50mW待机功耗,主要应用在5V/2A、5V/2.4A、12V/1A充电适配器电源产品中,满足六级能效标准。
六级能效10W充电器应用方案(PN8370M SOP7)
※ 输出规格5V/2A
※ 内置高压启动+多工作模式+专利谷底开通技术,满足六级能效标准
※ PN8370M专利跳谷底开通算法+PN8306L独特防振铃算法实现零直通炸机风险
※ 方案精简:PSR无需两颗启动电阻,SR实现零外围工作

六级能效12W充电器应用方案(PN8370F SOP7)
※ 输出规格5V/2.4A
※ 内置高压启动+多工作模式+专利谷底开通技术,满足六级能效标准
※ PN8370F专利跳谷底开通算法+PN8306M独特防振铃算法实现零直通炸机风险
※ 方案精简:PSR无需两颗启动电阻,SR实现零外围工作

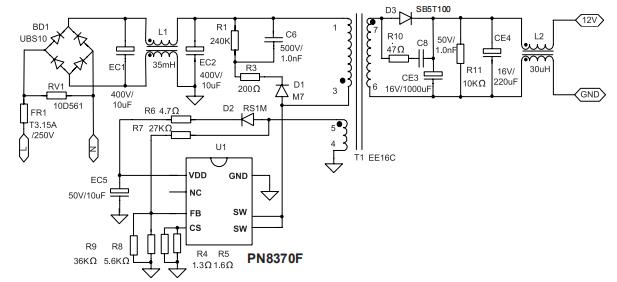
六级能效12W适配器应用方案(PN8370F SOP7)
※ 输出规格12V/1A
※ 内置高压启动+多工作模式+专利谷底开通技术,满足六级能效标准
※ 高功率密度,SOP7实现12W电源应用
※ 方案精简:无需启动线路,去Y电容

低功耗芯片是减少电源功耗提高转换效率的至关因素,PN8370低功耗芯片有效解决了能源的浪费,提高了系统性能的高转换效率,如需PN8370低功耗芯片的原理图,电源输入输出规格,BOM 表和变压器参数以及安规和 EMI 测试数据等详细资料或其他手册,请联系向日葵视频下载安卓网站进入下载官网电子申请。>>>
上一篇:向日葵视频下载官网成人行业困境及发展趋势! 下一篇:低功耗芯片设计几种常用方法!
同类文章排行
- ap8022代换viper22a可兼容,不改PCB及外围
- 电源芯片sdh8302s可PIN脚代换VIPER12A/AP80
- 什么是MOS管的雪崩及mos管雪崩击穿原理!
- 常用dc-dc降压芯片推荐
- 国产向日葵视频下载官网成人有哪些?
- IR4427替换芯片ID1127双低侧、大电流驱动,
- sdh8303代换viper22a/AP8012H,PIN脚兼容无
- PN555L内置690V小功率非隔离芯片可替PN8008
- 常用低压mos管型号及选型!
- 开关电源原边反馈(PSR)技术深度解析!
阿里巴巴店铺
关注向日葵视频下载安卓网站进入下载官网
收藏向日葵视频下载安卓网站进入下载官网

