CR5249_9V2A适配器副边方案
字号:T|T
CR5249是一款高性能副边检测控制的PWM开关,DP8封装,内部采用了多模式控制的效率均衡技术,用于优化芯片系统待机功耗和提升效率,同时采用频率抖动和软驱动技术以达到更好的EM性能,零工作噪声。芯片内置软启动,可减小 MOSFET开关应力,另有OCP、SCP、OTP、OVP自动恢复等保护功能。
CR5249 芯片特性:
● CR5249 是 DIP8 封装的新型反激功率开关
● 内置软启动,减小 MOSFET 的应力,内置斜坡补偿电路;
● 65kHz 开关频率,具有频率抖动功能,使其具有良好的 EMI 特性;
● 264VAC 输入待机功耗:<75mW;
● 具有“软启动、OCP、SCP、OTP、OVP 自动恢复等保护功能;
● 电路结构简单、较少的外围元器件,适用于小功率 AC/DC 电源适配器、充电器。
● 能效满足 DOE Ⅵ 和 CoC V5_T2 要求。
一、方案概述
■ PCBA尺寸:66*39*24mm
■ AC264V待机功耗仅为70mW
■ 全电压输入时平均效率>86%
■ 变压器,采用了EE19W加厚磁芯
■ 具有良好的动态负载能力
■ 具有“软启动、OCP、SCP、OVP、OTP自动恢复”等多种保护功能。
二、PCB及DEMO实物图

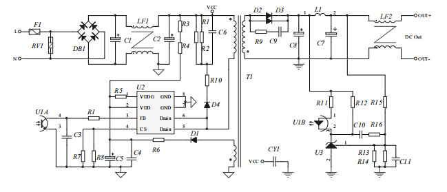
三、原理图

四、主要测试参数
| 待机功耗 | <70mW |
| 平均效率 | >86% |
| 恒压精度 | ±1% |
| 纹波 | <80mV |
| 启动时间 | <2.4S |
五、BOM表

CR5249_9V2A适配器副边方案,内置多种保护功能和优异的性能,待机功耗<70mW,平均效率>86%,满足“COC_V5_T2” 能效标准,在中小规模电源变换器中极具竞争力,更多CR5249_9V2A,CR5249_12V1.5A应用资料请向启辰微代理向日葵视频下载安卓网站进入下载官网电子申请。>>
同类文章排行
- 7个大幅精简外围的ac-dc向日葵视频下载官网成人方案
- 德普微DP2525B原边反馈电源芯片恒压恒流5W
- CR5218SC_5V1A适配器方案
- 5v开关电源芯片PN8370M+PN8306M 5V2A六级能
- CR1252+CR3012_12V20A开关电源方案
- 基于PN8390+PN8308M高性能12V2A适配器电源
- PN8000无电感负压输出AC-DC非隔离超精简方
- PN8370_2.4A手机充电器电源芯片方案
- 12V3.0A同步整流六级能效电源适配器应用方
- CR6249_12V1.5A电源适配器方案
阿里巴巴店铺
关注向日葵视频下载安卓网站进入下载官网
收藏向日葵视频下载安卓网站进入下载官网

