向日葵视频下载安卓网站进入下载官网,向日葵视频色版下载软件安装,向日葵视频官方网站下载,向日葵视频下载官网成人

    充电器IC阿里店铺阿里巴巴店铺 led恒流驱动ic专业厂家关注向日葵视频下载安卓网站进入下载官网 电源IC方案公司收藏向日葵视频下载安卓网站进入下载官网 欢迎进入电源ic,led驱动ic,车充ic,充电器ic,适配器ic厂家--向日葵视频下载安卓网站进入下载官网电子官网

    车载充电器IC方案

    高级搜索

    搜索一

    搜索二

    深圳车充IC方案

    推荐产品

    联系向日葵视频下载安卓网站进入下载官网

    深圳车载充电器IC供应商
    深圳市向日葵视频下载安卓网站进入下载官网电子科技有限公司

    电话:0755-23087599

    传真:0755-23082933

    邮箱:yishanbo@leweitech.com

    地址:深圳市宝安区西乡鹤洲恒丰工业城B11栋5楼东

    prevnext

    SD6954_电源充电器/适配器IC SD6954

    所属分类:士兰微
    品牌:士兰微
    型号:SD6954
    封装:DIP8
    功率:12W
    电流:2.1A
    订购热线:0755-23087599
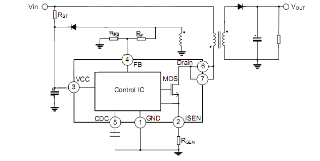
    SD6954产品描述:
    SD6954A是内置高压MOS管功率开关的原边控制开关电源(PSR)采用PFM调制技术,提供精确的恒压/恒流(CV/CC)控制环路,具有非常高的稳定性和平均效率。
    采用SD6954A设计系统,无需光耦,可省去次级反馈控制、环路补偿,精简电路,降低系统成本。
    SD6954A适用8-12W输出功率,内置线损补偿功能和峰值电流补偿功能
     
    SD6954产品特点:
    内置高压MOS管功率开关
    原边控制模式
    低启动电流
    前沿消隐
    逐周期限流
    PFM调制
    降峰值模式
    过压保护
    欠压锁定
    环路开路保护
    最大导通时间保护
    过温保护
    线损电压补偿
    峰值电流补偿

    典型应用图



     
    产品中心 关于向日葵视频下载安卓网站进入下载官网 联系向日葵视频下载安卓网站进入下载官网
    网站地图