向日葵视频下载安卓网站进入下载官网,向日葵视频色版下载软件安装,向日葵视频官方网站下载,向日葵视频下载官网成人

    充电器IC阿里店铺阿里巴巴店铺 led恒流驱动ic专业厂家关注向日葵视频下载安卓网站进入下载官网 电源IC方案公司收藏向日葵视频下载安卓网站进入下载官网 欢迎进入电源ic,led驱动ic,车充ic,充电器ic,适配器ic厂家--向日葵视频下载安卓网站进入下载官网电子官网

    车载充电器IC方案

    高级搜索

    搜索一

    搜索二

    深圳车充IC方案

    推荐产品

    联系向日葵视频下载安卓网站进入下载官网

    深圳车载充电器IC供应商
    深圳市向日葵视频下载安卓网站进入下载官网电子科技有限公司

    电话:0755-23087599

    传真:0755-23082933

    邮箱:yishanbo@leweitech.com

    地址:深圳市宝安区西乡鹤洲恒丰工业城B11栋5楼东

    prevnext

    SD6863_电源适配器IC SD6863

    所属分类:士兰微
    品牌:士兰微
    型号:SD6863
    封装:DIP8
    功率:14W
    电流:1A
    订购热线:0755-23087599
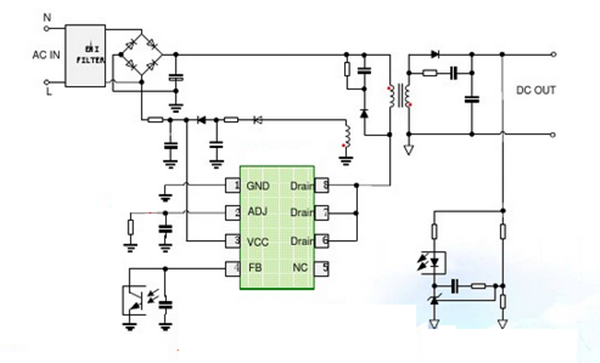
    SD6863产品描述:
    SD6863是用于开关电源的内置高压MOSFET电流模式PWM+PFM控制器系列产品。  该电路待机功耗低,启动电流低。在待机模式下,电路进入打嗝模式,从而有效地降低电路的待机功耗。  电路的开关中心频率为25~67KHz,随负载而定。抖动的开关频率,可以获得较低的EMI。 
    内置峰值电流补偿电路,可以使不同交流电压输入时极限峰值电流一致。还可以通过调节端电阻调节极限输出功率。上电时,峰值电流补偿最大,然后逐渐达到平衡,可以减小在上电过程中变压器的应力,防止变压器饱和。 电路内部集成了各种异常状态保护功能。包括欠压锁定,过压保护,过载保护,脉冲前沿消隐,原线圈过流保护和温度保护功能。在电路发生保护以后,电路可以不断自动重启,直到系统正常为止。  
     
    SD6863产品特点:
     能源之星2.0标准 
     低启动电流(3μA)  
     随负载而变的开关频率可以提高效率
     抖动的开关频率可以降低EMI
     过压、原线圈过流、过载、过温保护 
     极限输出功率调节 
     欠压锁定  
     内部集成高压MOSFET 
     自动重启  
     峰值电流补偿电路 
     初始化峰值电流最大补偿 
     打嗝模式 
     逐周期限流

    典型应用图



     
    产品中心 关于向日葵视频下载安卓网站进入下载官网 联系向日葵视频下载安卓网站进入下载官网
    网站地图