向日葵视频下载安卓网站进入下载官网,向日葵视频色版下载软件安装,向日葵视频官方网站下载,向日葵视频下载官网成人

    充电器IC阿里店铺阿里巴巴店铺 led恒流驱动ic专业厂家关注向日葵视频下载安卓网站进入下载官网 电源IC方案公司收藏向日葵视频下载安卓网站进入下载官网 欢迎进入电源ic,led驱动ic,车充ic,充电器ic,适配器ic厂家--向日葵视频下载安卓网站进入下载官网电子官网

    车载充电器IC方案

    高级搜索

    搜索一

    搜索二

    深圳车充IC方案

    推荐产品

    联系向日葵视频下载安卓网站进入下载官网

    深圳车载充电器IC供应商
    深圳市向日葵视频下载安卓网站进入下载官网电子科技有限公司

    电话:0755-23087599

    传真:0755-23082933

    邮箱:yishanbo@leweitech.com

    地址:深圳市宝安区西乡鹤洲恒丰工业城B11栋5楼东

    prevnext

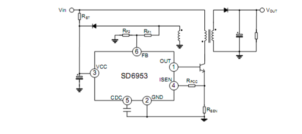
    SD6953_电源IC SD6953

    所属分类:士兰微
    品牌:士兰微
    型号:SD6953
    封装:SOT23-6
    功率:8W
    电流:1A
    订购热线:0755-23087599
    SD6953产品描述:
    SD6953是驱动高压三极管的原边控制模式的开关电源控制器(PSR),内置线损补偿和峰值电流补偿功能,采用PFM调制技术,提供精确的恒压/恒流(CV/CC)控制环路,具有非常高的稳定性和平均效率。
    采用SD6953设计系统,无需光耦和Y电容,可省去次级反馈控制、环路补偿,精简电路、降低成本。
    SD6953适用4~8W输出功率,不同的线损补偿能力,针对采用不同的输出电缆线,峰值电流补偿可由外围设置。在适用的输出功率范围内,可通过反馈电阻设定输出电压;可通过峰值电流采样电阻设定输出电流,以满足不同输出功率的需要。
     
    SD6953产品特点:
     驱动高压三极管
     原边控制模式
     低启动电流
     前沿消隐
     PFM调制
     过压保护
     欠压锁定
     过温保护
     环路开路保护
     线损补偿
     峰值电流补偿
     逐周期限流

    典型应用图



     
    产品中心 关于向日葵视频下载安卓网站进入下载官网 联系向日葵视频下载安卓网站进入下载官网
    网站地图