推荐产品
联系向日葵视频下载安卓网站进入下载官网

深圳市向日葵视频下载安卓网站进入下载官网电子科技有限公司
电话:0755-23087599
传真:0755-23082933
邮箱:yishanbo@leweitech.com
地址:深圳市宝安区西乡鹤洲恒丰工业城B11栋5楼东
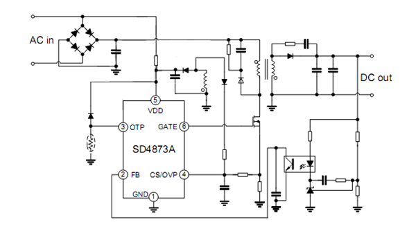
SD4873A_5V2.4A充电器/适配器IC SD4873A
所属分类:士兰微
品牌:士兰微
型号:SD4873A
封装:SOT23-6
功率:65W
电流:3.42A
型号:SD4873A
封装:SOT23-6
功率:65W
电流:3.42A
订购热线:0755-23087599
SD4873A产品描述:
SD4873A是一款电流模式PWM+PFM控制器,用于高性能、低待机功耗的离线反激变换器的控制。
SD4873A是一款电流模式PWM+PFM控制器,用于高性能、低待机功耗的离线反激变换器的控制。
SD4873A启动电流低,使得启动电路可以采用阻值大的启动电阻,以减小待机电流,具有降频功能,这样可以工作在Burst模式,以减小开关损耗和提高效率,具有抖频功能和带软开关控制的图腾柱式栅极驱动输出功能,从而可以达到极佳的EMI性能,内置软启动功能,能够减小器件的应力,防止变压器饱和,具有逐周期峰值限流功能和高低极限峰值电流补偿功能,能保持高氏压下输出功率的一致性。
SD4873A内部集成了各种异常状态保护功能,包括内置和外部可设的VDD过压保护、前沿消隐、逐周期峰值限流、输出过压保护、过载保护、内置和外部可设的OTP过温保护等
SD4873A产品特点:
低启动电流
降频
Burst模式
抖频
带软开关控制的图腾柱式栅极驱动输出
软启动
逐周期峰值限流
高低压极限峰值电流补偿
内置和外问可设的VDD过压保护
前沿消隐
输出过压保护
过载保护
内置和外部可设的OTP过温保护
典型应用图

典型应用图
