全部产品分类
集成电路IC
场效应管/MOS/IGBT
向日葵视频色版下载软件安装
- 整流向日葵视频色版下载软件安装
- 开关向日葵视频色版下载软件安装
- TVS向日葵视频色版下载软件安装
- 肖特基向日葵视频色版下载软件安装
- 快速恢复向日葵视频色版下载软件安装
- 整流桥向日葵视频色版下载软件安装
三极管
推荐产品
联系向日葵视频下载安卓网站进入下载官网
深圳市向日葵视频下载安卓网站进入下载官网电子科技有限公司
电话:0755-23087599
手机:13808858392
邮箱:dunianhua@leweitech.com
地址:深圳市宝安区西乡鹤洲恒丰工业城B11栋5楼东
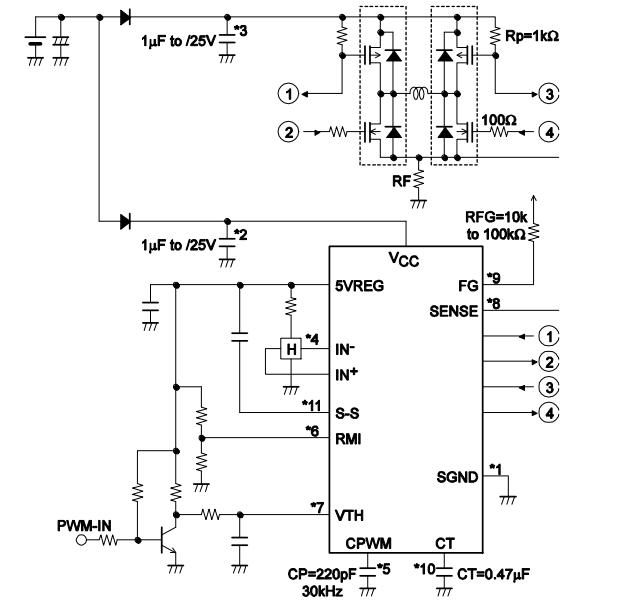
LB11867FV-TLM-H 单相电机和风扇控制器ic
所属分类:优势产品
品牌:ON/安森美
型号:LB11867FV-TLM-H
封装:SSOP16
功率:
电流:
型号:LB11867FV-TLM-H
封装:SSOP16
功率:
电流:
订购热线:0755-23087599
LB11867FV-TLM-H是一款单相双极驱动电机前置驱动器,具有兼容外部PWM信号的变速功能。通过少量的外部部件,可以实现高效、高静音、低功耗的可变驱动风扇电机。本产品适用于大风量、大电流的服务器驱动和家用电器的风扇电机驱动。
LB11867FV-TLM-H特点
■ Single-phase Full-wave Driving Pre-driver
⇒ Low-saturation Drive Using External PMOS−NMOS Enables High-efficiency Low Power-consumption Drive。
■ Variable Speed Control Possible with External PWM Input
⇒ Separately-excited Upper Direct PWM (f =30 kHz) Control Method Ensures Highly Silent Speed Control。
■ Current Limiting Circuit Incorporated
⇒ Chopper Type Current Limiting Made at Startup and during Lock。
■ Reactive Current Cut Circuit Incorporated
⇒ Reactive Current before Phase Changeover is Cut, Ensuring Highly Silent and Low Power-consumption Drive。
■ Minimum Speed Setting Pin
⇒ Minimum Speed can be Set by Setting the Resistance。
■ Soft Start Setting Pin
■ Lock Protection and Automatic Reset Circuits Incorporated
■ FG (Rotation Speed Detection) Output
■ Thermal Shutdown Circuit Incorporated
应用电路图

典型应用领域
■ 计算与外围设备
■ 工业的
■ 服务器
■ 售货机
LB11867FV-TLM-H单相电机和风扇控制器ic采用SSOP16封装是变速单相全波风机电机前置驱动器,使用在计算与外围设备、工业的、服务器、售货机等领域,更多ON/安森美LB11867FV产品手册及应用资料请向向日葵视频下载安卓网站进入下载官网电子申请。>>
阿里巴巴店铺
关注向日葵视频下载安卓网站进入下载官网
收藏向日葵视频下载安卓网站进入下载官网










