全部产品分类
集成电路IC
场效应管/MOS/IGBT
向日葵视频色版下载软件安装
- 整流向日葵视频色版下载软件安装
- 开关向日葵视频色版下载软件安装
- TVS向日葵视频色版下载软件安装
- 肖特基向日葵视频色版下载软件安装
- 快速恢复向日葵视频色版下载软件安装
- 整流桥向日葵视频色版下载软件安装
三极管
推荐产品
联系向日葵视频下载安卓网站进入下载官网
深圳市向日葵视频下载安卓网站进入下载官网电子科技有限公司
电话:0755-23087599
手机:13808858392
邮箱:dunianhua@leweitech.com
地址:深圳市宝安区西乡鹤洲恒丰工业城B11栋5楼东
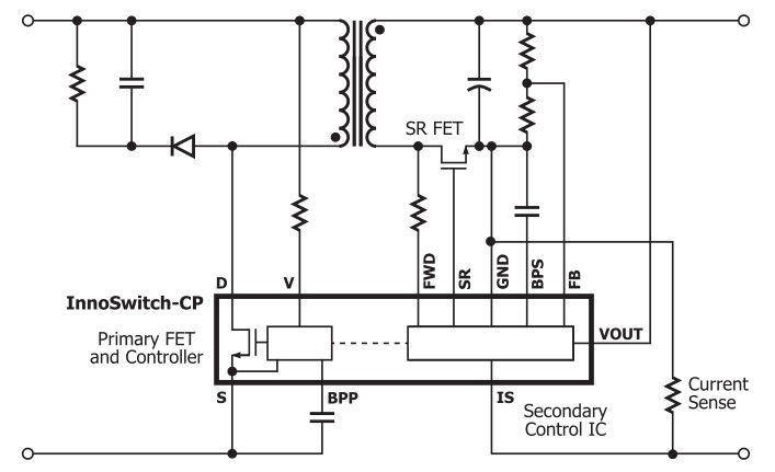
INN2215K电源管理IC芯片 Qc3.0快充方案
所属分类:优势产品
品牌:POWER
型号:INN2215K
封装: E-SOP-R16B
功率:20W
电流:3A
型号:INN2215K
封装: E-SOP-R16B
功率:20W
电流:3A
订购热线:0755-23087599
INN2215K产品描述:
InnoSwitch-CP家族的ICs家族极大地简化了开发过程以及低电压,高电流电源的制造,尤其是那些紧凑的围场或高效率的要求-差事。inno切换-cp架构是革命性的设备同时包含主和二级控制器,有意义元素和安全等级的反馈机制进入一个单一的IC。
紧密的组件邻近性和创新的集成使用通信链路允许对第二侧的精确控制同步整流MOSFET和主侧优化在整个负载范围内切换以保持高效率。此外,链接的最小DC偏差要求,使系统实现小于10 mW无负荷。
INN2215K产品特点:
包含了flyback控制器,650伏MOSFET,第二部分传感和同步整流驱动
提供持续的动力,简化USB-PD和QC 3.0的设计
FluxLink集成,hi盆栽隔离,反馈链接
异常的CV准确度,独立于变压器设计或
典型应用图:

阿里巴巴店铺
关注向日葵视频下载安卓网站进入下载官网
收藏向日葵视频下载安卓网站进入下载官网










